Bill of Materials Discussion

Andy's GM DIS centric hardware design! Also works as a fuel controller for EDIS and distributor applications.
User avatar
Fred
Moderator
Posts: 15433
Joined: Tue Jan 15, 2008 2:31 pm
Location: Home sweet home!
Contact:

Re: Bill of Materials Discussion

Post by Fred »

Andy, better to not plan for the PNP, future software will solve it, once the jag arrives here, I'll get onto creating that software! In the mean time, temp hacks are FTW. Permanent changes to the PCB are not FTW, rather FTL :-)

Also, the two parts you listed aren't expensive, only about 1.3usd each. They were listed in HKD, though ;-)

Fred.
DIYEFI.org - where Open Source means Open Source, and Free means Freedom
FreeEMS.org - the open source engine management system
FreeEMS dev diary and its comments thread and my turbo truck!
n00bs, do NOT PM or email tech questions! Use the forum!
The ever growing list of FreeEMS success stories!
User avatar
Kennybug
QFP80 - Contributor
Posts: 79
Joined: Sat Mar 31, 2012 6:01 pm
Location: Hong Kong
Contact:

Re: Bill of Materials Discussion

Post by Kennybug »

Andy, thanks for your information.
Sorry that I did typo. I should type VNN7NV04 (instead of VNN7NV94)
NN7NV0413TR is the tape reel version of the same transistor.
ST just made their component too complicated :cry:

I already updated my KiCAD file and send out the Gerber file to a Shenzhen PCB vendor.
There are hundreds of PCB factory in Shenzhen and 10 pcs PCB only cost USD30 with shipping. :o
But I have to worry about their quality. :roll:
Attachments
Untitled.png
User avatar
Fred
Moderator
Posts: 15433
Joined: Tue Jan 15, 2008 2:31 pm
Location: Home sweet home!
Contact:

Re: Bill of Materials Discussion

Post by Fred »

That's pretty standard across manufacturers - suffixing parts differently for packaging. Usually the data sheet tells you, though I ran across something recently that didn't.

PCBs are on the way! :-) Cool. It's only 2 layer, quality is somewhat obvious on those.
DIYEFI.org - where Open Source means Open Source, and Free means Freedom
FreeEMS.org - the open source engine management system
FreeEMS dev diary and its comments thread and my turbo truck!
n00bs, do NOT PM or email tech questions! Use the forum!
The ever growing list of FreeEMS success stories!
User avatar
DeuceEFI
LQFP144 - On Top Of The Game
Posts: 579
Joined: Thu Feb 25, 2010 3:57 am
Location: Gosport, IN USA
Contact:

Re: Bill of Materials Discussion

Post by DeuceEFI »

Kennybug, cool on placing your PCB order... Now Fred and I won't be the only ones with a Jaguar board (once his arrives) :-)

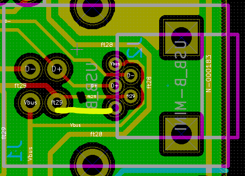
Just another note: the USB-B mini connector pinout has one incorrect trace, if you look at the board in KiCAD, the trace that goes to the lower pad in the row of two vertical pads should actually go to the lower pad in the row of three vertical pads. On my board and Fred's board I cut the trace with a knife and we will need to solder a jumper wire between the pads of the USB-B and USB-B-mini connector as shown in the attached image. The black diagonal mark on the ft29 trace shows where to cut, and the yellow hand drawn trace is the correction.

The Opto-Isolator circuit has yet to be tested, I should have the components here by 4/10/2012 to build my Serial #2 board to test out that part of the board.

Just out of curiousity, what PCB manufacturer did you use?
Attachments
USB-B mini trace correction
USB-B mini trace correction
User avatar
DeuceEFI
LQFP144 - On Top Of The Game
Posts: 579
Joined: Thu Feb 25, 2010 3:57 am
Location: Gosport, IN USA
Contact:

Re: Bill of Materials Discussion

Post by DeuceEFI »

Here is the PNP USB modification if you don't use the Opto-isolator circuits:

See the attached image...

The blue hand drawn line is to connect the MCU ground and the USB ground together, just use a piece of jumper wire soldered to the two pads of U8 and U9.

The yellow hand drawn lines show the connection points for the PNP transistor (I used a 2N3906 transistor). This is necessary to pull the RX line of the MCU high if the USB cable isn't plugged in.

PNP Transistor connections:
The Emitter goes to the +5v side of R60.
The Collector goes to the RX side of R60 or the RX pad of U8.
The Base goes to 5v-USB side of R56 (this is powered only when the USB cable is plugged in.)
Attachments
USB PNP Modification
USB PNP Modification
User avatar
Kennybug
QFP80 - Contributor
Posts: 79
Joined: Sat Mar 31, 2012 6:01 pm
Location: Hong Kong
Contact:

Re: Bill of Materials Discussion

Post by Kennybug »

Thanks Andy. Very neat drawings.
I still not yet purchase the USB connectors & opto couplers.

I will need to take some time, finish up my project plan and scope during the holiday!
Wish you guys a happy Easter holiday! :)
Post Reply