Переходники USB-->RS-232 (USB-->RS-232 adapters)

Форум для поддержки пользователей. User support forum for general help and assistance.

Moderator: STC

ender11
LQFP112 - Up with the play
Posts: 197
Joined: Sat Dec 11, 2010 4:05 pm

Re: Переходники USB-->RS-232 (USB-->RS-232 adapters)

Post by ender11 »

ага. и AT-комманды.
User avatar
STC
LQFP144 - On Top Of The Game
Posts: 2420
Joined: Fri Oct 22, 2010 10:47 pm
Location: Ukraine, Kiev
Contact:

Re: Переходники USB-->RS-232 (USB-->RS-232 adapters)

Post by STC »

Только режим когда посылкой спец. команды можно разрешать и запрещать непрерывную передачу данных. Например, подключился с ноутбуком, поработал и настроил что нужно, послал спец. команду выключения потока данных, отключился и все.
Делать посылку запроса для каждог пакета данных бессмысленно.

Реализацию этой идеи представляю следующим образом:
  • В параметрах прошивки будет флажок указывающий включен или выключен поток данных по умолчанию (после вкл. зажигания). Из менеджера его можно менять (добавить флажок на вкладку параметров "Прочее");
  • Посылкой специальной команды из менеджера или БК можно включить или выключить поток данных. Но после следующего включения зажигания поток данных будет включен или выключен в зависимости от значения указанного в параметрах
Author of the SECU-3 project. SECU-3 Engine control unit / Ignition control system
SECU-3.org (Русский)
SECU-3.org (English)
SECU-3 Club ВКонтакте
SECU-3 EMS Project Facebook
Stranger21
LQFP144 - On Top Of The Game
Posts: 1664
Joined: Fri Jul 01, 2011 2:10 pm
Location: г Уфа

Re: Переходники USB-->RS-232 (USB-->RS-232 adapters)

Post by Stranger21 »

угу нормально . а может просто сделать кнопку - Коннект , дисконект? как во всех диагностических программах ? . тогда автоматически поток будет включаться , и выключаться , при закрытии программы выполнять дисконект а потом сворачивать приложение .
WAZ21051 gti 1.7i SECU3Ts + mm1.2.3(1)
ВАЗ21310 1.7i Я7.2 2001г
User avatar
STC
LQFP144 - On Top Of The Game
Posts: 2420
Joined: Fri Oct 22, 2010 10:47 pm
Location: Ukraine, Kiev
Contact:

Re: Переходники USB-->RS-232 (USB-->RS-232 adapters)

Post by STC »

Кнопку я добавлять не буду. Менеджер автоматически будет посылать команду включения потока данных перед установлением связи с блоком (например, будет посылать команду каждую секунду, если нет связи с блоком). После выключения зажигания состояние будет определяться флажком в параметрах. Этого достаточно.
А вообще, я буду делать эту фичу только если нечего делать. Так что пока просто возьму на заметку и добавлю в TODO list.
Author of the SECU-3 project. SECU-3 Engine control unit / Ignition control system
SECU-3.org (Русский)
SECU-3.org (English)
SECU-3 Club ВКонтакте
SECU-3 EMS Project Facebook
Stranger21
LQFP144 - On Top Of The Game
Posts: 1664
Joined: Fri Jul 01, 2011 2:10 pm
Location: г Уфа

Re: Переходники USB-->RS-232 (USB-->RS-232 adapters)

Post by Stranger21 »

ну да так нормально . зажигание выключил - включил - все равно поток остановится .
WAZ21051 gti 1.7i SECU3Ts + mm1.2.3(1)
ВАЗ21310 1.7i Я7.2 2001г
Alex_2103
QFP80 - Contributor
Posts: 51
Joined: Thu Dec 09, 2010 1:24 pm
Location: Ukraine, Kiev

Re: Переходники USB-->RS-232 (USB-->RS-232 adapters)

Post by Alex_2103 »

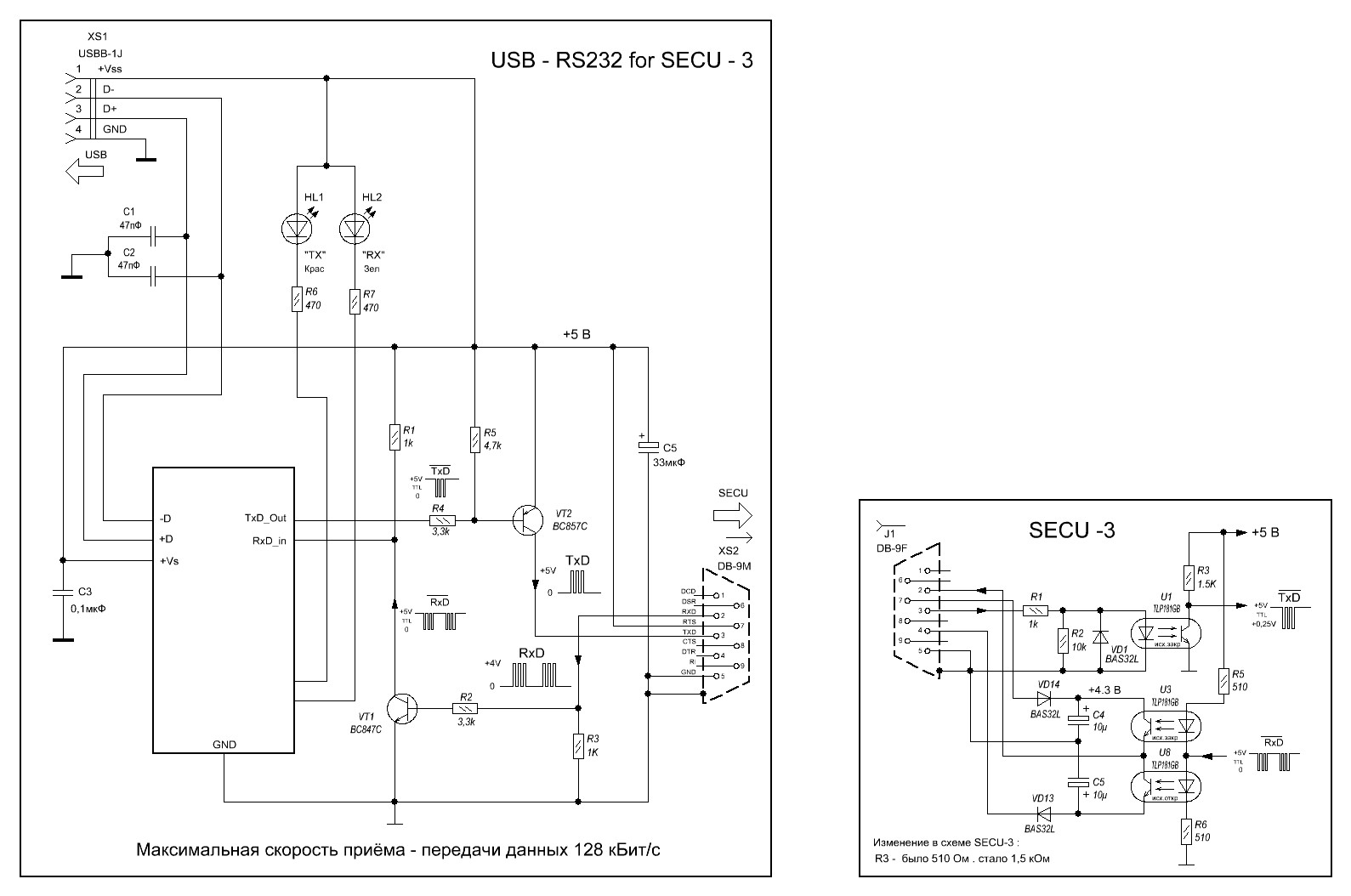
Вот схема согласующего устройства для связи SECU по USB с практически любой микросхемой
преобразователя USB-RS232. Особенность её в том, что используются однополярые импульсы.
Никаких схемных доработок в SECU не требуется. Схема проверена практически- работает на длину
кабеля 2метра между переходником и SECU. В ДАННОМ приложении схема полностью заменяет MAX232.
Attachments
USB  to RS232.JPG
Voytik
LQFP144 - On Top Of The Game
Posts: 309
Joined: Sat Jun 11, 2011 7:49 pm
Location: Україна, Луцьк

Re: Переходники USB-->RS-232 (USB-->RS-232 adapters)

Post by Voytik »

а USB-RS232 на чем тут выполнен?
ЗАЗ-965а 1.8mi secu-3(mega32)
Alex_2103
QFP80 - Contributor
Posts: 51
Joined: Thu Dec 09, 2010 1:24 pm
Location: Ukraine, Kiev

Re: Переходники USB-->RS-232 (USB-->RS-232 adapters)

Post by Alex_2103 »

FT232RL. Драйвер FTDI скачивается бесплатно с их сайта.
Fediy555
DIP8 - Involved
Posts: 29
Joined: Sun Feb 26, 2012 7:32 pm

Re: Переходники USB-->RS-232 (USB-->RS-232 adapters)

Post by Fediy555 »

Нашел USB converter 232 модель U232-P9 подключил через него SECU-3 менеджер не видит SECU!!! Значит этот конвертер не подойдет или там можно что-нибудь подкрутить? Конвертер выполнен на PL2303, померял напряжение на выходе 3,43В. Кто что посоветует?
User avatar
STC
LQFP144 - On Top Of The Game
Posts: 2420
Joined: Fri Oct 22, 2010 10:47 pm
Location: Ukraine, Kiev
Contact:

Re: Переходники USB-->RS-232 (USB-->RS-232 adapters)

Post by STC »

Ну что тут скажешь, у производителей переходников уже совсем крыша поехала. Попробуй уменьшить сопротивление резистора на входе оптрона.
Author of the SECU-3 project. SECU-3 Engine control unit / Ignition control system
SECU-3.org (Русский)
SECU-3.org (English)
SECU-3 Club ВКонтакте
SECU-3 EMS Project Facebook
Post Reply