Конденсаторный блок зажигания (CDI unit)

Обсуждение аппаратной части ("железо"). Discussion about hardware.

Moderator: STC

Oleg.net
LQFP112 - Up with the play
Posts: 116
Joined: Wed Oct 05, 2011 8:55 pm
Location: Ukraine, Kharkov

Re: Конденсаторный блок зажигания (CDI unit)

Post by Oleg.net »

STC wrote:Oleg.net
Интересная схема, и что самое главное, достаточно простая.
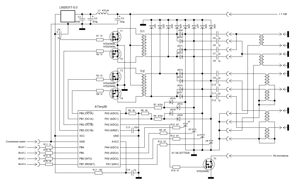
Вот эта схема интересней, если брать управление прямо с портов меги SECU-3, правда только на 4 цилиндра, но все также или 2 2х выводные, или 4 одно выводные катушки.
она тоже на стадии настольных испытаний.
Attachments
CDI_4.JPG
Last edited by Oleg.net on Sun Nov 20, 2011 10:39 pm, edited 1 time in total.
Oleg.net
LQFP112 - Up with the play
Posts: 116
Joined: Wed Oct 05, 2011 8:55 pm
Location: Ukraine, Kharkov

Re: Конденсаторный блок зажигания (CDI unit)

Post by Oleg.net »

_CherepVM_ wrote:
Oleg.net wrote:Пока на столе, для того чтобы определить какое напряжение нужно на конденсаторе при разных оборотах, и нужно ли его менять в зависимости от оборотов, или держать все время стабильным, и на каком уровне.
Другими словами, управление мощностью искры, напряжением на накопительных кондёрах?
Да, выясняю нужно ли понижать или повышать напряжение на конденсаторах с ростом оборотов.
Преобразователь сейчас выдает стабильные 350В в диапазоне 7-15В питающего напряжения, если хватит 300В или немного переделать трансформатор, то будет работать в диапазоне 6-15В (но нужно ли это?)
Alex_2103
QFP80 - Contributor
Posts: 51
Joined: Thu Dec 09, 2010 1:24 pm
Location: Ukraine, Kiev

Re: Конденсаторный блок зажигания (CDI unit)

Post by Alex_2103 »

Oleg.net
Формально схема будет работать - на столе.
А практически схема имеет недостатки:
1.В двухтактном преобразователе с внешним возбуждением в ключевых транзисторах не приняты меры исключения возникновения сквозных токов.
Нет специального драйвера для их управления.
2.При открывании тиристора преобразователь кратковременно работает на КЗ.
Недостатки по 1и 2 приведут в лучшем случае к повышенному току потребления и нагреву.
3.Длительность искры определяется параметрами LC.
Длительность разряда будет недостаточной, порядка 0,35 мс (для "классической" катушки).
Для низкоомной транзисторной с малой индуктивностью, ещё меньше.
4.Из схемы не ясно, имеется ли вообще стабилизация выходного напряжения заряда конденсатора, и в частности, при изменении бортового напряжения.
---------------------------------------------------------------------------------------
Отмеченные недостатки не позволяют практически применить данное схемное решение
на реальном автомобиле.
Желательно привести полную схему с внешними выходными цепями.
User avatar
STC
LQFP144 - On Top Of The Game
Posts: 2420
Joined: Fri Oct 22, 2010 10:47 pm
Location: Ukraine, Kiev
Contact:

Re: Конденсаторный блок зажигания (CDI unit)

Post by STC »

Вот эта схема интересней, если брать управление прямо с портов меги SECU-3, правда только на 4 цилиндра, но все также или 2 2х выводные, или 4 одно выводные катушки.
она тоже на стадии настольных испытаний.
А что должна делать мега SECU-3? Она же и так выдает импульсы. Хочешь фиксированной длительности, хочешь переменной...
Author of the SECU-3 project. SECU-3 Engine control unit / Ignition control system
SECU-3.org (Русский)
SECU-3.org (English)
SECU-3 Club ВКонтакте
SECU-3 EMS Project Facebook
Oleg.net
LQFP112 - Up with the play
Posts: 116
Joined: Wed Oct 05, 2011 8:55 pm
Location: Ukraine, Kharkov

Re: Конденсаторный блок зажигания (CDI unit)

Post by Oleg.net »

Alex_2103 wrote:Oleg.net
Формально схема будет работать - на столе.
А практически схема имеет недостатки:
1.В двухтактном преобразователе с внешним возбуждением в ключевых транзисторах не приняты меры исключения возникновения сквозных токов.
Нет специального драйвера для их управления.
2.При открывании тиристора преобразователь кратковременно работает на КЗ.
Недостатки по 1и 2 приведут в лучшем случае к повышенному току потребления и нагреву.
3.Длительность искры определяется параметрами LC.
Длительность разряда будет недостаточной, порядка 0,35 мс (для "классической" катушки).
Для низкоомной транзисторной с малой индуктивностью, ещё меньше.
4.Из схемы не ясно, имеется ли вообще стабилизация выходного напряжения заряда конденсатора, и в частности, при изменении бортового напряжения.
---------------------------------------------------------------------------------------
Отмеченные недостатки не позволяют практически применить данное схемное решение
на реальном автомобиле.
Желательно привести полную схему с внешними выходными цепями.
1) Применены, конечно же, нельзя применять двухтактный преобразователь без DEAD-TIME, в контроллере он конечно же есть и включен, но она там называется "non-overlap"
2) При разряде конденсатора транзисторы выключаются на время, пока открыт один из тиристоров, нагрева не наблюдалось до 200Гц (эквивалент 6000об/мин), если не считать нагрев до температуры 40'.
3) в данной схеме подключения конденсатора, присутствует многочисленный перезаряд его (так как конденсатор не шунтируется диодом, который и предотвращает многочисленный перезаряд, такой как в контактной классической системе - конденсатор на контактах прерывателя)
4) Присутствует обратная связь (РА0 РА1), она же разряжает конденсаторы при длительном выключении.
Oleg.net
LQFP112 - Up with the play
Posts: 116
Joined: Wed Oct 05, 2011 8:55 pm
Location: Ukraine, Kharkov

Re: Конденсаторный блок зажигания (CDI unit)

Post by Oleg.net »

STC wrote:
Вот эта схема интересней, если брать управление прямо с портов меги SECU-3, правда только на 4 цилиндра, но все также или 2 2х выводные, или 4 одно выводные катушки.
она тоже на стадии настольных испытаний.
А что должна делать мега SECU-3? Она же и так выдает импульсы. Хочешь фиксированной длительности, хочешь переменной...
имеется ввиду что сигнал с порта меги подается прямо на тиристор (не с выхода блока, а прямо с ножки микроконтроллера), без транзисторов на выходе данных сигналов,
но это пока под вопросом, так как ток управления тиристором достигает 60мА (а прибавить все остальное - нужно менять стабилизатор в SECU-3).
Oleg.net
LQFP112 - Up with the play
Posts: 116
Joined: Wed Oct 05, 2011 8:55 pm
Location: Ukraine, Kharkov

Re: Конденсаторный блок зажигания (CDI unit)

Post by Oleg.net »

Alex_2103 wrote:Oleg.net
Желательно привести полную схему с внешними выходными цепями.
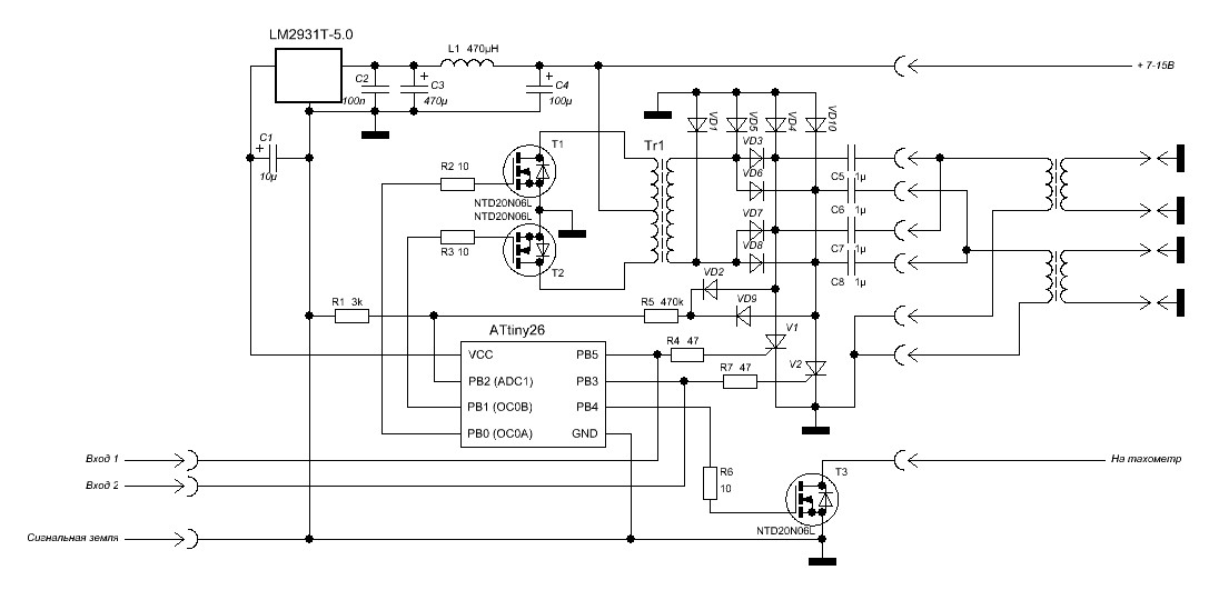
В схеме CDI_8 - приведены два варианта включения катушек (нарисовано: одна половина на двух выходных, другая одно выходных).
В схеме CDI_4 - приведен вариант на двух выходных катушках.
При использовании двух выходных катушек, можно их включать только на один конденсатор(а не по два, как на схеме)
Attachments
CDI_4.JPG
CDI_8.JPG
User avatar
STC
LQFP144 - On Top Of The Game
Posts: 2420
Joined: Fri Oct 22, 2010 10:47 pm
Location: Ukraine, Kiev
Contact:

Re: Конденсаторный блок зажигания (CDI unit)

Post by STC »

имеется ввиду что сигнал с порта меги подается прямо на тиристор (не с выхода блока, а прямо с ножки микроконтроллера), без транзисторов на выходе данных сигналов,
но это пока под вопросом, так как ток управления тиристором достигает 60мА (а прибавить все остальное - нужно менять стабилизатор в SECU-3).
Если 60мА, то в любом случае прямо с ножки нельзя. На выходе блока SECU-3 стоят транзисторы с ОК. Есть возможность делать программную инверсию. Не вижу проблемы в том, чтобы тиристоры управлялсь сигналом с выхода блока.
Author of the SECU-3 project. SECU-3 Engine control unit / Ignition control system
SECU-3.org (Русский)
SECU-3.org (English)
SECU-3 Club ВКонтакте
SECU-3 EMS Project Facebook
Oleg.net
LQFP112 - Up with the play
Posts: 116
Joined: Wed Oct 05, 2011 8:55 pm
Location: Ukraine, Kharkov

Re: Конденсаторный блок зажигания (CDI unit)

Post by Oleg.net »

STC wrote:
имеется ввиду что сигнал с порта меги подается прямо на тиристор (не с выхода блока, а прямо с ножки микроконтроллера), без транзисторов на выходе данных сигналов,
но это пока под вопросом, так как ток управления тиристором достигает 60мА (а прибавить все остальное - нужно менять стабилизатор в SECU-3).
Если 60мА, то в любом случае прямо с ножки нельзя. На выходе блока SECU-3 стоят транзисторы с ОК. Есть возможность делать программную инверсию. Не вижу проблемы в том, чтобы тиристоры управлялсь сигналом с выхода блока.
Да, так и буду делать, то были мысли вслух.
Oleg.net
LQFP112 - Up with the play
Posts: 116
Joined: Wed Oct 05, 2011 8:55 pm
Location: Ukraine, Kharkov

Re: Конденсаторный блок зажигания (CDI unit)

Post by Oleg.net »

STC wrote:Если 60мА, то в любом случае прямо с ножки нельзя. На выходе блока SECU-3 стоят транзисторы с ОК.
Я сейчас под них и пытаюсь придумать простую входную часть.
Post Reply