Управление воздушной заслонкой карбюр. (Carb. choke control)
Moderator: STC
-
dimonfish
- LQFP144 - On Top Of The Game
- Posts: 365
- Joined: Fri Aug 19, 2011 4:34 am
- Location: Севастополь, UA
Re: Управление воздушной заслонкой карбюр. (Carb. choke cont
STC, приветствую. Ну не знаю, код для МК еще "выпилить" нада, я не хочу никого убедить какое исполнительное устройство привесить к СЕКУ - тут у каждого должен быть свой выбор. Я же про алгоритмы самой СЕКУ.
1. в моей схемке с МК я предлагаю заместа транзисторов использовать сборку из N и P мосфетов http://www.irf.ru/pdf/irf7319.pdf - преимущества: вольтаж до 30вольт, ток до 5 А, управляется логическим уровнем. по цене 4 шт примерно равно драйверу L298.
2. я ничуть не спорил про сигнал обратной связи на стробе шага, но правда я пока смутно себе ето представляю
схмеку если нада, дорисую выложу вечером бо оно все дома
1. в моей схемке с МК я предлагаю заместа транзисторов использовать сборку из N и P мосфетов http://www.irf.ru/pdf/irf7319.pdf - преимущества: вольтаж до 30вольт, ток до 5 А, управляется логическим уровнем. по цене 4 шт примерно равно драйверу L298.
2. я ничуть не спорил про сигнал обратной связи на стробе шага, но правда я пока смутно себе ето представляю
схмеку если нада, дорисую выложу вечером бо оно все дома
- STC
- LQFP144 - On Top Of The Game
- Posts: 2420
- Joined: Fri Oct 22, 2010 10:47 pm
- Location: Ukraine, Kiev
- Contact:
Re: Управление воздушной заслонкой карбюр. (Carb. choke cont
dimonfish, Я же сказал "Но вы делайте как можете". Глваное чтобы устройства-контроллеры ШД одинаково подключались к SECU-3, а на чем они сделаны это уже неважно.
Вот для этого и нужно нарисовать схему, чтобы опытные участники посмотрели и проверили.я ничуть не спорил про сигнал обратной связи на стробе шага, но правда я пока смутно себе ето представляю
Author of the SECU-3 project. SECU-3 Engine control unit / Ignition control system
SECU-3.org (Русский)
SECU-3.org (English)
SECU-3 Club ВКонтакте
SECU-3 EMS Project Facebook
SECU-3.org (Русский)
SECU-3.org (English)
SECU-3 Club ВКонтакте
SECU-3 EMS Project Facebook
-
dimonfish
- LQFP144 - On Top Of The Game
- Posts: 365
- Joined: Fri Aug 19, 2011 4:34 am
- Location: Севастополь, UA
Re: Управление воздушной заслонкой карбюр. (Carb. choke cont
ну я про то шо надо будет 3 вывода (ето намного сложнее?) строб\направление\концевик
-
Arseniy
- LQFP112 - Up with the play
- Posts: 154
- Joined: Wed Dec 08, 2010 2:21 am
- Location: Minsk Belarus
- Contact:
Re: Управление воздушной заслонкой карбюр. (Carb. choke cont
Можешь применить и эти микросхемы, это не принципиально, главное, чтобы управляющая схема была совместима по сигналам с разрабатываемой, правда питание у этой МС до 18В - маловато, в бортовой сети бывают броски до 40.Makar wrote:Arseniy, если ток двигателя не превышает 300 мА советую обратить внимания на микросхему TC4426. Можно заменить полевики на микросхему. Меня так же интересует эта тема, буду признателен если укажешь параметры двигателя, который собираешься применять.
С двигателем я еще не определялся, у меня много шаговиков, буду подбирать по месту.
- STC
- LQFP144 - On Top Of The Game
- Posts: 2420
- Joined: Fri Oct 22, 2010 10:47 pm
- Location: Ukraine, Kiev
- Contact:
Re: Управление воздушной заслонкой карбюр. (Carb. choke cont
Зачем 3-й сигнал, если можно сделать как предложил Arseniy?ну я про то шо надо будет 3 вывода (ето намного сложнее?) строб\направление\концевик
Ты в своей схеме по входу строб-а ставишь подтягивающий резистор на 12В и при срабатывании концевика садишь вход на землю. Если сделать формирование импульса для ШД по положительному фронту, то все будет работать как нужно. SECU-3T уже имеет нужную схемотехнику.
Author of the SECU-3 project. SECU-3 Engine control unit / Ignition control system
SECU-3.org (Русский)
SECU-3.org (English)
SECU-3 Club ВКонтакте
SECU-3 EMS Project Facebook
SECU-3.org (Русский)
SECU-3.org (English)
SECU-3 Club ВКонтакте
SECU-3 EMS Project Facebook
-
Arseniy
- LQFP112 - Up with the play
- Posts: 154
- Joined: Wed Dec 08, 2010 2:21 am
- Location: Minsk Belarus
- Contact:
Re: Управление воздушной заслонкой карбюр. (Carb. choke cont
Не надо при каждой подаче питания, вручную тоже не надо. При первом подключении в менеджере даешь команду - определить ход заслонки - он ее туда-сюда подвигал, посчитал и сохранил в епром, потом это число используется "информационно".dimonfish wrote:Я хотел сказать, что для работы нельзя использовать число шагов определяемое при каждой подаче питания.Поскольку ход заслонки может изминится со временем (заклинивание в какомнить месте по ходу\"проскальзывание). Число шагов должно быть определено 1 раз при настройке, когда ты сам прокотнтролируеш визуально (посчупав руками) ход заслонки.
Гемор не подсчете шагов, а в настройке порога тока концевика. В драйвере есть токовый ключ который останавливает мотор, тебе нужно, чтобы твой твой компаратор сработал одновременно, даже чуть раньше и защелкнул триггер, иначе потом тока не будет. А сбросится триггер должен после смены сигнала направления на противоположное... Точно говорю, лучше на МК рисуйв каком месте гемор один раз отсчитать шаговик, проследивши, что все правильно?
-
Makar
- LQFP112 - Up with the play
- Posts: 203
- Joined: Mon Dec 19, 2011 4:55 pm
- Location: Ukraine, Kirovograd
Re: Управление воздушной заслонкой карбюр. (Carb. choke cont
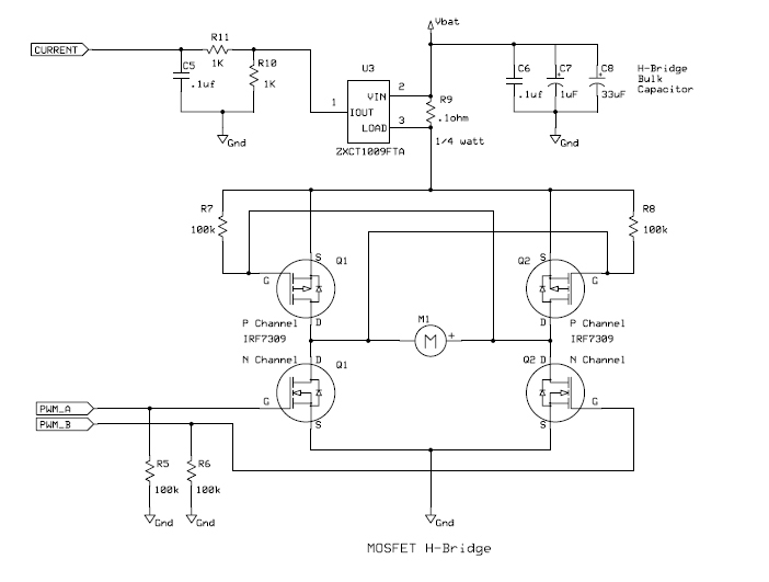
Эта download/file.php?id=749&mode=view схема для коллекторного двигателя. Шаговик к ней не подключишь, у него как правило две обмотки. Для шаговика нужен либо специальный драйвер либо две такие схемы как ты нарисовал.Arseniy wrote: С двигателем я еще не определялся, у меня много шаговиков, буду подбирать по месту.
-
Arseniy
- LQFP112 - Up with the play
- Posts: 154
- Joined: Wed Dec 08, 2010 2:21 am
- Location: Minsk Belarus
- Contact:
Re: Управление воздушной заслонкой карбюр. (Carb. choke cont
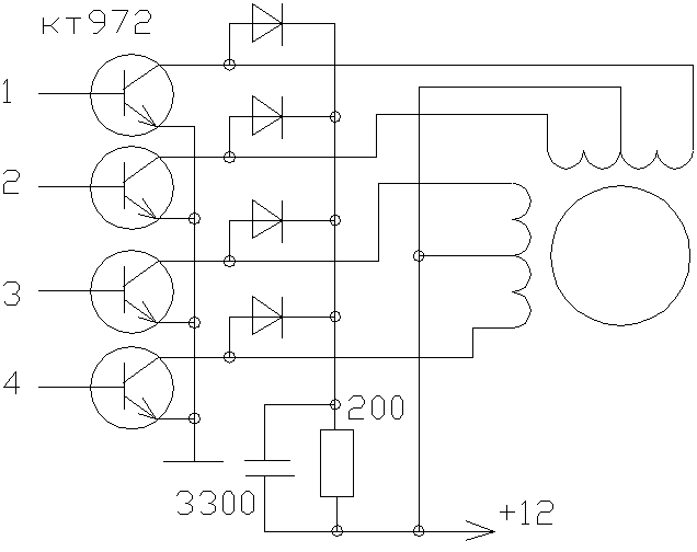
Эта схема называется H-мост, да для шаговика с биполярными обмотками нужно две такие схемы, я привел схему на мосфетах, может быть на биполярных транзисторах:
Драйверы L293 (КР1128КТ3А), IL9001 и L298 - это и есть сдвоенные H-мосты на биполярных транзисторах.
Для шаговиков с униполярными обмотками (с отводом от середины обмотки) мосты не нужны, там обмотки однополярными ключами коммутируются: Для моторчиков от 5' дисководов можно какую-нибудь ULN2003 применить, или тот драйвер, что стоял с ней в дисководе.
Для шаговиков с униполярными обмотками (с отводом от середины обмотки) мосты не нужны, там обмотки однополярными ключами коммутируются: Для моторчиков от 5' дисководов можно какую-нибудь ULN2003 применить, или тот драйвер, что стоял с ней в дисководе.
-
Arseniy
- LQFP112 - Up with the play
- Posts: 154
- Joined: Wed Dec 08, 2010 2:21 am
- Location: Minsk Belarus
- Contact:
Re: Управление воздушной заслонкой карбюр. (Carb. choke cont
Почитал внимательно о работе драйвера L297. То, что написал относительно схемы двумя постами выше - не верно. Компараторы, которые снимают значения с резисторов-датчиков тока служат не для отключения обмоток при наступлении ограничения движению и возрастании тока, а для стабилизации тока в обмотках путем регулирования длительности импульсов ШИМ. При торможении двигателя о препятствие обмотки не отключаются, частота и амплитуда импульсов ШИМ на токозадающих резисторах будет оставаться прежней, будет только уменьшаться их длительность. Т.е. если делать на этом драйвере, обнаружение препятствия нужно фиксировать по уменьшению длительности импульсов ШИМ. Как это делать еще подумать надо, можно будет использовать выход внутреннего тактового генератора ШИМ - SYNC и выходы ШИМ-регулирования INH1 и INH2. В общем экспериментировать придется.
dimonfish, если ты уже заказал эти микрухи, тогда паяй на макетку, будешь осциллограммы снимать на разных нагрузках.
Или на МК решил собирать ?
dimonfish, если ты уже заказал эти микрухи, тогда паяй на макетку, будешь осциллограммы снимать на разных нагрузках.
Re: Управление воздушной заслонкой карбюр. (Carb. choke cont
Выкладываю вариант управления воздушной заслонкой на L297/L298, если STC посчитает нужным он добавит в прошивку. С принципом работы компараторов тока тоже не пойму, что будет если двигатель останавливается в каком то положении, по всей видимости питание с обмоток не снимается.
- Attachments
-
- sources.7z
- (1.74 KiB) Downloaded 463 times