Обсуждение алгоритмов впрыска (Injection algorithms)
Moderator: STC
Re: Обсуждение алгоритмов впрыска (Injection algorithms)
Корвет
- Attachments
-
- Корвет 9.х.doc
- (135.5 KiB) Downloaded 4834 times
-
Stranger21
- LQFP144 - On Top Of The Game
- Posts: 1664
- Joined: Fri Jul 01, 2011 2:10 pm
- Location: г Уфа
Re: Обсуждение алгоритмов впрыска (Injection algorithms)
Ребят ... флужану немного ...
кароче вы тут что то очень умное изобретаете , изобретаете ...
а веть итог то он один !
лошади = литры в час !
все ваши алгоритмы в итоге превращаються в детскую формулу
зачем все это?
переплюнуть заводской ЭБУ - не получится как не крути! ибо лошади = литры в час!
и пока не измениться железо мотора , мощность его не изменить никакими прошивками , алгоритмами и прочими делами!
все понты про дроссели , пауки , и прочее навесное оборудование , без переделки мотора самого - дикий понт и самообман!
так все таки - зачем ?
чем вам не угодил дешевый январь ? который делает тоже самое - литры в час = лошади!
ну в чем отличие то ?
мне так никто ниразу не ответил , что даст мне переход с дубового по вашему января на этот супер алгоритм nikll ?
а он ничего не даст!
мне больше даст покупка ШДК !
ИМХО - все это просто занятие от скуки . ничего лучше чем любой эбу не получится .
все молчу )
http://multi-set.ru/forum/showthread.php?t=4109 вот так одной формулой описываеться работа мотора
кароче вы тут что то очень умное изобретаете , изобретаете ...
а веть итог то он один !
лошади = литры в час !
все ваши алгоритмы в итоге превращаються в детскую формулу
зачем все это?
переплюнуть заводской ЭБУ - не получится как не крути! ибо лошади = литры в час!
и пока не измениться железо мотора , мощность его не изменить никакими прошивками , алгоритмами и прочими делами!
все понты про дроссели , пауки , и прочее навесное оборудование , без переделки мотора самого - дикий понт и самообман!
так все таки - зачем ?
чем вам не угодил дешевый январь ? который делает тоже самое - литры в час = лошади!
ну в чем отличие то ?
мне так никто ниразу не ответил , что даст мне переход с дубового по вашему января на этот супер алгоритм nikll ?
а он ничего не даст!
мне больше даст покупка ШДК !
ИМХО - все это просто занятие от скуки . ничего лучше чем любой эбу не получится .
все молчу )
http://multi-set.ru/forum/showthread.php?t=4109 вот так одной формулой описываеться работа мотора
WAZ21051 gti 1.7i SECU3Ts + mm1.2.3(1)
ВАЗ21310 1.7i Я7.2 2001г
ВАЗ21310 1.7i Я7.2 2001г
Re: Обсуждение алгоритмов впрыска (Injection algorithms)
Чем лучше наш ЭБУ
Я тебе отвечу!
Во первых Январь не умеет управлять 6-ти цилиндровым ДВС
и даже 5-ти цилиндровым не сможет управлять...
Январь не поддерживает On-line (разве что инженерный),
но он стоит 15 000 руб. ≈ 520$
А блок собранный своими руками и мозгами
возможно установить на любой автомобиль
и самостоятельно отстроить и не важно сколько цилиндров 4,5,6,8
А второе за державу просто обидно.
Великобритания - MOTEC - http://www.motec.com
Австралия - Haltech - http://www.haltech.com
Новая-Зеландия - ViPEC - http://www.vi-pec.com
Венгрия - VEMS - http://www.vems.hu
Америка - MegaSqirt - http://www.megamanual.com
Украина - Invent ECU - http://www.invent-labs.com
Они все могут создать а мы не можем?
Чем мы хуже?
Да и создание подобного проекта хорошая разминка для мозгов
и освоение новых микроконтроллеров и их возможностей
в повседневной жизни не лишнее
это вам не светодиод с помощью микроконтроллера зажигать!
Я тебе отвечу!
Во первых Январь не умеет управлять 6-ти цилиндровым ДВС
и даже 5-ти цилиндровым не сможет управлять...
Январь не поддерживает On-line (разве что инженерный),
но он стоит 15 000 руб. ≈ 520$
А блок собранный своими руками и мозгами
возможно установить на любой автомобиль
и самостоятельно отстроить и не важно сколько цилиндров 4,5,6,8
А второе за державу просто обидно.
Великобритания - MOTEC - http://www.motec.com
Австралия - Haltech - http://www.haltech.com
Новая-Зеландия - ViPEC - http://www.vi-pec.com
Венгрия - VEMS - http://www.vems.hu
Америка - MegaSqirt - http://www.megamanual.com
Украина - Invent ECU - http://www.invent-labs.com
Они все могут создать а мы не можем?
Чем мы хуже?
Да и создание подобного проекта хорошая разминка для мозгов
и освоение новых микроконтроллеров и их возможностей
в повседневной жизни не лишнее
это вам не светодиод с помощью микроконтроллера зажигать!
Last edited by Voltran on Wed Dec 26, 2012 9:38 am, edited 1 time in total.
-
Stranger21
- LQFP144 - On Top Of The Game
- Posts: 1664
- Joined: Fri Jul 01, 2011 2:10 pm
- Location: г Уфа
Re: Обсуждение алгоритмов впрыска (Injection algorithms)
уже может )) http://ecusystems.ru/Voltran wrote: Январь не поддерживает On-line (разве что инженерный),
но он стоит 15 000 руб. ≈ 520$
работа он лайн на неинженерном ЭБУ )
да немного мудрено , но Работает! )
ну а кроме 5ц ?
просто товарищ nikll шикарно расписал его супер алгоритм .
но так и не ответил никто , а чем он лучше то для 4ц ?
истина все равно одна - литры в час= лошади
WAZ21051 gti 1.7i SECU3Ts + mm1.2.3(1)
ВАЗ21310 1.7i Я7.2 2001г
ВАЗ21310 1.7i Я7.2 2001г
- STC
- LQFP144 - On Top Of The Game
- Posts: 2420
- Joined: Fri Oct 22, 2010 10:47 pm
- Location: Ukraine, Kiev
- Contact:
Re: Обсуждение алгоритмов впрыска (Injection algorithms)
Поверьте, чтобы создать такой проект в лучшем случае нужно отдать несколько лучших лет своей жизни (это при условии что вы уже профессионал, а не только учитесь). Я бы высказывался более сдержанноДа и создание подобного проекта хорошая разминка для мозгов
и освоение новых микроконтроллеров и их возможностей
в повседневной жизни не лишнее
это вам не светодиод с помощью микроконтроллера зажигать!
Author of the SECU-3 project. SECU-3 Engine control unit / Ignition control system
SECU-3.org (Русский)
SECU-3.org (English)
SECU-3 Club ВКонтакте
SECU-3 EMS Project Facebook
SECU-3.org (Русский)
SECU-3.org (English)
SECU-3 Club ВКонтакте
SECU-3 EMS Project Facebook
Re: Обсуждение алгоритмов впрыска (Injection algorithms)
Invent ECU - http://www.invent-labs.com Это не Россия а УкраинаVoltran wrote:Чем лучше наш ЭБУ
Я тебе отвечу!
Во первых Январь не умеет управлять 6-ти цилиндровым ДВС
и даже 5-ти цилиндровым не сможет управлять...
Январь не поддерживает On-line (разве что инженерный),
но он стоит 15 000 руб. ≈ 520$
А блок собранный своими руками и мозгами
возможно установить на любой автомобиль
и самостоятельно отстроить и не важно сколько цилиндров 4,5,6,8
А второе за державу просто обидно.
Великобритания - MOTEC - http://www.motec.com
Австралия - Haltech - http://www.haltech.com
Новая-Зеландия - ViPEC - http://www.vi-pec.com
Венгрия - VEMS - http://www.vems.hu
Америка - MegaSqirt - http://www.megamanual.com
Россия - Invent ECU - http://www.invent-labs.com
Они все могут создать а Украина не может?
Чем мы хуже?
Да и создание подобного проекта хорошая разминка для мозгов
и освоение новых микроконтроллеров и их возможностей
в повседневной жизни не лишнее
это вам не светодиод с помощью микроконтроллера зажигать!
-
Stranger21
- LQFP144 - On Top Of The Game
- Posts: 1664
- Joined: Fri Jul 01, 2011 2:10 pm
- Location: г Уфа
Re: Обсуждение алгоритмов впрыска (Injection algorithms)
http://www.ecusystems.ru/forum/viewtopi ... 2872#p2872
про температуру заряда и прочее .... )
про температуру заряда и прочее .... )
WAZ21051 gti 1.7i SECU3Ts + mm1.2.3(1)
ВАЗ21310 1.7i Я7.2 2001г
ВАЗ21310 1.7i Я7.2 2001г
-
KOT
- LQFP112 - Up with the play
- Posts: 188
- Joined: Fri Apr 06, 2012 6:59 pm
- Location: Ukrainian, Zaporozhye
- Contact:
Re: Обсуждение алгоритмов впрыска (Injection algorithms)
Ходят слухи что Vadim_26 собрал блок управления по схеме lsasha7 , уже настроил и ездит?...Vadim_26 wrote: Исходник БК на СИ брал отсюда: http://atmega.ru/29-bortovoy-kompyuter- ... mega8.html
Там есть правильное выключение дисплея. Кстати там дисплей питается от 5вольт , подключил я как там на схеме, думал что дисплей сгорит, но работает и ничего не греется (целый день тестировал, и всё нормально .
Re: Обсуждение алгоритмов впрыска (Injection algorithms)
Да, я езжу с октября месяца, практически каждый день эксплуатирую машину, по началу расход топлива был большой, но сейчас более-менее настроил 8-9литров уходит на 100км по трасcе, также устранил несколько "глюков" в программе, да и вообще уже много чего модернизировал в программе "Forsunka_2" от Isasha7. Сейчас меня почти всё устраивает,динамика у машины есть, расход нормальный, конечно самую главную насторойку таблицы VE я так и не сделал, как это не странно, но машина и так приемлемо едет (и уж точно получше чем карбюратор). И как всегда есть проблемма с утренним запуском двигателя особенно после морозной ночи, заводится не с первого раза, в основном со второго иногда даже с третьего, точнее заводится и глохнет. Есть видео проблемы:KOT wrote:Ходят слухи что Vadim_26 собрал блок управления по схеме lsasha7 , уже настроил и ездит?...Vadim_26 wrote: Исходник БК на СИ брал отсюда: http://atmega.ru/29-bortovoy-kompyuter- ... mega8.html
Там есть правильное выключение дисплея. Кстати там дисплей питается от 5вольт , подключил я как там на схеме, думал что дисплей сгорит, но работает и ничего не греется (целый день тестировал, и всё нормально .
http://vk.com/video_ext.php?oid=9881186 ... 67d36c65e4
Для тех кто ещё сомневается, что алгоритм nikll и программа ("Forsunka_2" от Isasha7) умеет экономично и даже немного комфортно передвигать автомобиль в пространстве, могу снять видео поездки.
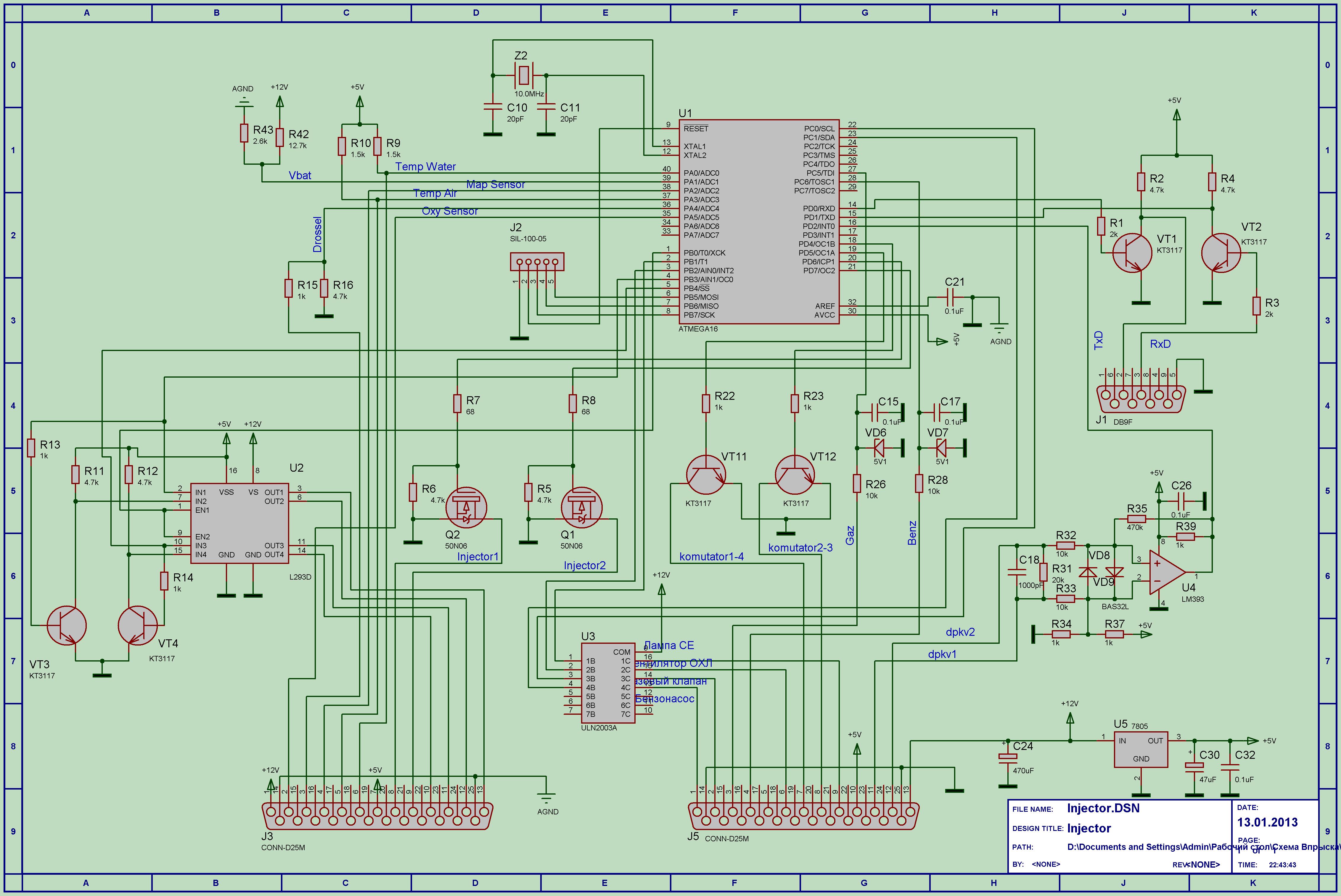
Да, ещё, схема впрыска (в моей редакции) несколько отличается от Isasha7 ,т.к. каждый делает из того "что есть под рукой", так вот это схема без всяких лишних деталей неплохо справляется со своей задачей.
Last edited by Vadim_26 on Sun Jan 13, 2013 7:52 pm, edited 1 time in total.
-
KOT
- LQFP112 - Up with the play
- Posts: 188
- Joined: Fri Apr 06, 2012 6:59 pm
- Location: Ukrainian, Zaporozhye
- Contact:
Re: Обсуждение алгоритмов впрыска (Injection algorithms)
На ассемблере корректировал? Общение по UART прежние чтоль? без редакции VE как по мне вобще ездить невозможно.
Давай вставлю общение с мегатюн, если на асме. Только мне немного нужно обьяснить структуру исходников lsasha7.
Давай вставлю общение с мегатюн, если на асме. Только мне немного нужно обьяснить структуру исходников lsasha7.