Конденсаторный блок зажигания (CDI unit)
Moderator: STC
-
Arseniy
- LQFP112 - Up with the play
- Posts: 154
- Joined: Wed Dec 08, 2010 2:21 am
- Location: Minsk Belarus
- Contact:
Re: Конденсаторный блок зажигания
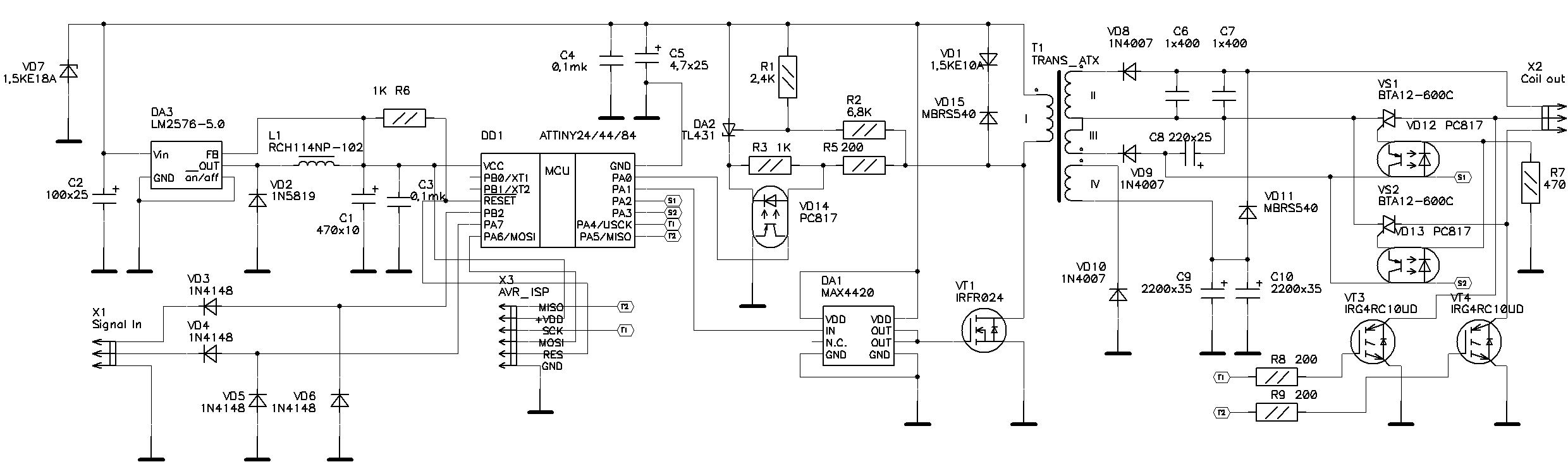
2. Супрессор - стабилитрон. Если у тебя питание 12, а напряжение стабилизации 10В почему он не будет открываться (пробиваться)? А на обратной волне он стоит в прямом направлении, как диод. Странно, как она у тебя могла работать. Ставят супрессор анодом на плюс питания, а ему навстречу диод, анодом на сток транзистора.
3. стабилитрон DA2 стоит в прямом направлении с плюса питания на базу транзистора, как диод.
3. стабилитрон DA2 стоит в прямом направлении с плюса питания на базу транзистора, как диод.
Re: Конденсаторный блок зажигания
Испавил схему. Цепочку на TL431 специально проверял на макетке, работает чётко.
На счёт стабилитрона - согласен, исправил. Ещё раз, спасибо за комментарии и критику.
На счёт стабилитрона - согласен, исправил. Ещё раз, спасибо за комментарии и критику.
- STC
- LQFP144 - On Top Of The Game
- Posts: 2420
- Joined: Fri Oct 22, 2010 10:47 pm
- Location: Ukraine, Kiev
- Contact:
Re: Конденсаторный блок зажигания
LM2576 для питания тини это слишком жирно. Поставь лучше MC34063, он работает от 3 до 40 v, меньше размером и дешевле.
Author of the SECU-3 project. SECU-3 Engine control unit / Ignition control system
SECU-3.org (Русский)
SECU-3.org (English)
SECU-3 Club ВКонтакте
SECU-3 EMS Project Facebook
SECU-3.org (Русский)
SECU-3.org (English)
SECU-3 Club ВКонтакте
SECU-3 EMS Project Facebook
-
Arseniy
- LQFP112 - Up with the play
- Posts: 154
- Joined: Wed Dec 08, 2010 2:21 am
- Location: Minsk Belarus
- Contact:
Re: Конденсаторный блок зажигания
Теперь вроде все так, только я так и не понял, что даст ловля вв импульсов в на первичке. Лучше бы стандартный вольт детектор на вторичке на тлке и оптроне. Ну лан, посмотрим.
Я тоже думал про 34063, но она на коммерческий температурный диапазон. В сетевых свитчах работают и на морозе, и процент выхода не большой.
На индустриальный диапазон будет 33063, только в продаже реже встречается. Ну от 3-х вольт она работать не будет, это все таки понижающий стабилизатор, 3.3В она выдает при питании от 5-и. И еще, если на нее подавать очень медленно нарастающее напряжение, она не запускается и начинает работать как аналоговый стабилизатор, вернее не совсем стабилизатор. Было замечено, когда повесил на входе емкость на 47000 мкф, может экземпляр такой попался, больше не экспериментировал.
Я тоже думал про 34063, но она на коммерческий температурный диапазон. В сетевых свитчах работают и на морозе, и процент выхода не большой.
Re: Конденсаторный блок зажигания
Я долго думал над тем, как стабилизировать напряжение 300 вольт. ИМХО, это главное напряжение в системе, без него ничего толком работать не будет. Простой схемы не получалось, т.к. слишком большое напряжение, а стабилизировать 24 вольта тоже не выход - после разрядки 300-вольтового конденсатора, 24 вольтовый может и не "просесть" из-за большой ёмкости, контроллер решит, что и так всё в порядке. А вот ловля импульсов первички как раз решит все эти проблемы. Импульсы не будут величиной -10 вольт до тех пор, пока все конденсаторы во вторичных цепях не зарядятся. Как только заряд наберётся, можно будет давать импульсы на трансформатор гораздо реже, просто проверяя заряд и подзаряжая. Этим можно значительно снизить потребляемую мощность. ИМХО 
-
Arseniy
- LQFP112 - Up with the play
- Posts: 154
- Joined: Wed Dec 08, 2010 2:21 am
- Location: Minsk Belarus
- Contact:
Re: Конденсаторный блок зажигания
До какого напряжения должны зарядиться емкости, чтобы импульсы в первичке достигли 10В? Флайбэк работает примерно как транзисторный коммутатор. При открывании транзистора идет накопление энергии при закрывании - ВВ выброс. И он будет поболее 10В, зависит от времени накопления, индуктивности катушки, зазора в сердечнике, нагрузки итд., а на 10В ты его сам ограничиваешь стабилитроном. Так что там всегда будут 10В импульсы. Во вторичке импульсы тоже амплитудой гораздо больше целевого напряжения - делается с запасом на регулировку. Конденсатор заряжается короткими импульсами до некого среднего напряжения. Меряя конечное напряжение можно менять скважность и снижать или повышать это среднее напряжение.alex34 wrote:Импульсы не будут величиной -10 вольт до тех пор, пока все конденсаторы во вторичных цепях не зарядятся.
Если помнишь, в моей схеме 24В мерялось не на большой емкости, а на отдельном выпрямителе с мелкой емкостью....стабилизировать 24 вольта тоже не выход - после разрядки 300-вольтового конденсатора, 24 вольтовый может и не "просесть" из-за большой ёмкости.
Re: Конденсаторный блок зажигания
Знаешь, у меня совсем другое представление о работе флайбэка и о зарядке ёмкостей. Во-первых, напряжение на ёмкости не может измениться скачком. Это её свойство. Точно так же, как ток через индуктивность не может измениться скачком. Так вот, в начальный момент времени, когда ёмкость разряжена, она даёт очень большую нагрузку по току. В трансформатор за один импульс мы даём определённое количество энергии. Энергия, как ты знаешь, это U*I. За счёт свойства сопротивления изменению напряжения, этот импульс по-началу будет иметь малое напряжение, зато большой ток. Трансформатор и выстрелил бы напряжением в киловольты, если бы не конденсатор, который даёт такую большую нагрузку по току. Соответственно, первый обратный ход будет гораздо меньше 300 вольт по амплитуде. И, согласно коэффициенту трансформации, обратная полуволна в первичке - гораздо меньше 10 вольт. Таким образом, по обратным волнам первички мы сможем судить о том, зарядился ли конденсатор.
PS: не путай преобразователь в режиме постоянной нагрузки и ШИМ-стабилизации напряжения, и режим зарядки ёмкостей до определённых напряжений.
Это решение хорошо, только если не будет отслеживаться процесс зарядки конденсаторов. Т.е. если постоянно давать полную мощность преобразователю.Если помнишь, в моей схеме 24В мерялось не на большой емкости, а на отдельном выпрямителе с мелкой емкостью.
PS: не путай преобразователь в режиме постоянной нагрузки и ШИМ-стабилизации напряжения, и режим зарядки ёмкостей до определённых напряжений.
-
Arseniy
- LQFP112 - Up with the play
- Posts: 154
- Joined: Wed Dec 08, 2010 2:21 am
- Location: Minsk Belarus
- Contact:
Re: Конденсаторный блок зажигания
Все так, если не если не учитывать сопротивление вторичной обмотки. У 300В оно достаточно высокое. Трансформатор должен обладать достаточной мощностью, чтобы быстро заряжать обе обмотки. В режиме, когда работает только конденсаторное зажигание и заряжается только конденсатор 2мк через обмотку высокого сопротивления, это будет не сильно просаживать выброс в первичке, он будет ограничен только супрессором. Еще, ток зарядки в начальный момент большой затем экспоненциально падает, сможешь ты точно подобрать этот момент окончания зарядки и будет ли эта схема повторяемой. Если ловить амплитуду импульсов, то лучше с дополнительной вторички, как кстати и делается в некоторых флайбэках. Или с дополнительного выпрямителя на вторичке 24В, что почти тоже самое. И что значит не будет отслеживаться процесс зарядки конденсаторов? В обычном режиме источник все время будет находиться в режиме зарядки. Таким способом будет стабилизироваться напряжение на вторичке. Когда напряжение на вторичке достигнет 24В (конденсатор заряжен), сработает пороговая схема и контроллер может снижать длительность импульсов или частоту или вообще ждать, пока схема снова не отключится. На 300В обмотке напряжение будет выше нормы на малых оборотах, когда работает коммутатор и снижаться с ростом оборотов, что может и нам и нужно.
Re: Конденсаторный блок зажигания
Давай прикинем. Я буду ориентироваться на параметры моей схемы.Все так, если не если не учитывать сопротивление вторичной обмотки. У 300В оно достаточно высокое. Трансформатор должен обладать достаточной мощностью, чтобы быстро заряжать обе обмотки. В режиме, когда работает только конденсаторное зажигание и заряжается только конденсатор 2мк через обмотку высокого сопротивления, это будет не сильно просаживать выброс в первичке, он будет ограничен только супрессором.
Посчитаем энергию накачки одного импульса. U*t = L * I. Время заряда у меня будет порядка 5 мкс, индуктивность первичной обмотки - 19 мкГн. Пиковый ток - около 3 ампер, энергия W=L * I * I /2 = 85 мкДж. Сопротивление вторичной обмотки - порядка 10 Ом (по расчётам, на следующей неделе скажу все параметры точно).
Допустим, что этого сопротивления не хватает, чтобы опустить выброс ниже 300 вольт. Конденсатор разряжен, и даёт короткое замыкание вторичке. Так вот, импульс 300 вольт, значит ток - 30 Ампер. Максимальный ток, который может дать вторичка - SQRT ( 2W/L) порядка 0.1 А.
Впрочем, даже если брать во внимание такие параметры, как время срабатывания диодов - это всё решается программно. На выбросы первички мы можем смотреть в любой момент, не только сразу после отпускания мосфета.
Конечно. Наша цель - выброс 10 вольт. ТЛ-ка его отслеживает довольно точно. А это означает, что напряжение во вторичке - 300 вольт. А что там происходит с током и по какому закону - это контроллера не интересует.Еще, ток зарядки в начальный момент большой затем экспоненциально падает, сможешь ты точно подобрать этот момент окончания зарядки и будет ли эта схема повторяемой.
А во время обратного хода чем первичка отличается от остальных обмоток? Такая же обмотка как и все.Если ловить амплитуду импульсов, то лучше с дополнительной вторички, как кстати и делается в некоторых флайбэках. Или с дополнительного выпрямителя на вторичке 24В, что почти тоже самое.
У тебя, как я понял, стабилизируется напряжение 24, через отдельный выпрямитель с отдельной ёмкостью? И что случится с напряжением на этой ёмкости, когда где-то разрядится конденсатор на 2 мК? Как контроллер поймёт, что 2 мК надо срочно заряжать?Когда напряжение на вторичке достигнет 24В (конденсатор заряжен), сработает пороговая схема и контроллер может снижать длительность импульсов или частоту или вообще ждать, пока схема снова не отключится. На 300В обмотке напряжение будет выше нормы на малых оборотах, когда работает коммутатор и снижаться с ростом оборотов, что может и нам и нужно.
- STC
- LQFP144 - On Top Of The Game
- Posts: 2420
- Joined: Fri Oct 22, 2010 10:47 pm
- Location: Ukraine, Kiev
- Contact:
Re: Конденсаторный блок зажигания
А почему нельзя брать обратную связь с обмотки 300В?
Author of the SECU-3 project. SECU-3 Engine control unit / Ignition control system
SECU-3.org (Русский)
SECU-3.org (English)
SECU-3 Club ВКонтакте
SECU-3 EMS Project Facebook
SECU-3.org (Русский)
SECU-3.org (English)
SECU-3 Club ВКонтакте
SECU-3 EMS Project Facebook