The ionic current flow will be there at all times even in free air but to a very small degree probably not even measurable by our front end.
During compression the number of molecules per unit volume increases as the mixture is squashed into a much smaller space there fore the gap between the plugs gets more conductive and more electrons are able to hop from molecule to molecule and reach the opposite electrode.
just after ignition the current flow will be a virtual short for a brief moment as the current will be flowing through plasma which is really conductive.
the exhaust gases left behind are also conductive to a degree and just like the rise of pressure during compression the rise in pressure because of the expanding gases crams more molecules closer together therefore more ionic current flows.
When the PPP (peak pressure point) is reached, which should be perfectly timed to extract as much mechanical effort out of the burn as possible (minus Fred's safety margin) thats where the advance table comes into play, to perfectly align expanding gas with optimum crank angle. thats what I cocked up with MS2.
Anyway the basics of it are there is always ionic current flow throughout the whole cycle.
Ion Sensing ideas and circuit designs
-
davebmw
- LQFP144 - On Top Of The Game
- Posts: 331
- Joined: Sun Jul 13, 2008 2:58 pm
- Location: South Wales, UK
Re: Ion Sensing ideas and circuit designs
93'BMW 325is M50B25TU, Rebuilt 06/06, JE10.5:1, polish&port. Scorpion BB, K&N CAI, TEJ21 WBO2, '07 M3 Evo 18" 225F, 255R, EBC Kevlar, Bilstien Sprint, Polyflex. Head rebuild Oct'08, OEM+FSE FPR, MS2v3.0_DJB Custom, Extra 2.0.1
Re: Ion Sensing ideas and circuit designs
So does anyone have schematics for a 12V to 300VDC converter lying around?
-
davebmw
- LQFP144 - On Top Of The Game
- Posts: 331
- Joined: Sun Jul 13, 2008 2:58 pm
- Location: South Wales, UK
Re: Ion Sensing ideas and circuit designs
Yes, i'll post it up in about 10 minutes.
93'BMW 325is M50B25TU, Rebuilt 06/06, JE10.5:1, polish&port. Scorpion BB, K&N CAI, TEJ21 WBO2, '07 M3 Evo 18" 225F, 255R, EBC Kevlar, Bilstien Sprint, Polyflex. Head rebuild Oct'08, OEM+FSE FPR, MS2v3.0_DJB Custom, Extra 2.0.1
-
davebmw
- LQFP144 - On Top Of The Game
- Posts: 331
- Joined: Sun Jul 13, 2008 2:58 pm
- Location: South Wales, UK
Re: Ion Sensing ideas and circuit designs
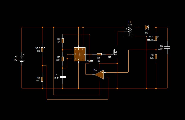
This is an attempt to simulate a regulated high voltage supply on Circuit Wizard (cheap sim tool for colleges etc) it doesn't simulate well at all but it does work in real life.
the values are not right on this one but you can see what i am aiming for with voltage feedback controlling the 555 astable.
I am also looking at switch mode IC's i am going to order some when i get back in work tomorrow to have a play with.
the values are not right on this one but you can see what i am aiming for with voltage feedback controlling the 555 astable.
I am also looking at switch mode IC's i am going to order some when i get back in work tomorrow to have a play with.
93'BMW 325is M50B25TU, Rebuilt 06/06, JE10.5:1, polish&port. Scorpion BB, K&N CAI, TEJ21 WBO2, '07 M3 Evo 18" 225F, 255R, EBC Kevlar, Bilstien Sprint, Polyflex. Head rebuild Oct'08, OEM+FSE FPR, MS2v3.0_DJB Custom, Extra 2.0.1
Re: Ion Sensing ideas and circuit designs
Some other sources of hight voltage buck regulators, include flash bulb circuits for cameras, as well as stun gun's for police work.
And of course, pg 13 in the diy ion sense article karlo submitted some months ago, found here
http://www.diyefi.org/forum/viewtopic.p ... ense#p1216
And of course, pg 13 in the diy ion sense article karlo submitted some months ago, found here
http://www.diyefi.org/forum/viewtopic.p ... ense#p1216
-
davebmw
- LQFP144 - On Top Of The Game
- Posts: 331
- Joined: Sun Jul 13, 2008 2:58 pm
- Location: South Wales, UK
Re: Ion Sensing ideas and circuit designs
one that is quite often over looked is the push pull arrangement used to drive fluorescent lamps in caravans, with a little feedback and control they are very efficient providers of high voltage power.
I will dig out a schematic for one i have here. it has been used for laser PSU's, driving neon lamps, HID driver, 24KV ioniser PSU, loads of things really reliable and self regulating under load. It does require either the hijacking of a ready made transformer or winding one yourself.
But it is a tried and tested design, with minimal components.
I will dig out a schematic for one i have here. it has been used for laser PSU's, driving neon lamps, HID driver, 24KV ioniser PSU, loads of things really reliable and self regulating under load. It does require either the hijacking of a ready made transformer or winding one yourself.
But it is a tried and tested design, with minimal components.
93'BMW 325is M50B25TU, Rebuilt 06/06, JE10.5:1, polish&port. Scorpion BB, K&N CAI, TEJ21 WBO2, '07 M3 Evo 18" 225F, 255R, EBC Kevlar, Bilstien Sprint, Polyflex. Head rebuild Oct'08, OEM+FSE FPR, MS2v3.0_DJB Custom, Extra 2.0.1
Re: Ion Sensing ideas and circuit designs
Would a boost converter be any simpler to make?
Re: Ion Sensing ideas and circuit designs
Nah, it's much easier to buck it below 0V and roll it around to the top of the scale.karlo wrote:Would a boost converter be any simpler to make?
-
davebmw
- LQFP144 - On Top Of The Game
- Posts: 331
- Joined: Sun Jul 13, 2008 2:58 pm
- Location: South Wales, UK
Re: Ion Sensing ideas and circuit designs
There are loads of driver chips available from nearly all Semi manufacturers that have tried and tested designs in their application notes and data sheets.
Linear Technologies being quite a favourite as they have a spice based free simulation program with their devices modelled ready for designing. I suggest we take a look there first as it will greatly reduce component count, complexity and cost.
Linear Technologies being quite a favourite as they have a spice based free simulation program with their devices modelled ready for designing. I suggest we take a look there first as it will greatly reduce component count, complexity and cost.
93'BMW 325is M50B25TU, Rebuilt 06/06, JE10.5:1, polish&port. Scorpion BB, K&N CAI, TEJ21 WBO2, '07 M3 Evo 18" 225F, 255R, EBC Kevlar, Bilstien Sprint, Polyflex. Head rebuild Oct'08, OEM+FSE FPR, MS2v3.0_DJB Custom, Extra 2.0.1
Re: Ion Sensing ideas and circuit designs
Anyone have any detailed info on OEM Ion sensing implementations? Not sure how many actually hit production other than the Saab DI system. Would be interested to hack one of those apart and see what parts they used... I've had a few of those pass through my hands over the years surfing salvage yards but they are worth so much $$$ I sold them rather than hacked them apart! Need to find one that is broken!
James
James