Is it OK to use one vnp10n07 to drive four high-Z injectors?

From DIY contraptions to sophisticated FreeEMS-specific designs! Plus general hardware development!
User avatar
HotCat
LQFP112 - Up with the play
Posts: 110
Joined: Wed Apr 13, 2011 2:35 am

Re: Is it OK to use one vnp10n07 to drive four high-Z inject

Post by HotCat »

Fred wrote:When you say "ignition ground" what sort of ignition system do you have? Is it distributor or wasted spark or what? Does the OEM ECU drive the coil directly (terrible idea) or through an ignitor? If it drives the coil directly, then you need to either share grounds with the other low side stuff or have one for ign, one for other low side, and one for CPU. I'm going to assume that it uses an ignitor, though:
Unfortunately, my OEM Bosch ECU adopts on board ignitor design, it drives the coil directly. So I assign one pin for onboard ignitor, one pin for injector and all lowsides and one pin for CPU. See my diagram
14.JPG
Ahhhh, stepper! OK, you actually need a stepper controller chip connected to those pins, a lot like Marcos did in Puma. You could try to drive a stepper directly, but it's much better not to. I was going to say google, but let me find you a link or two.
Fred.
Oh, my mistake, my idle valve is not a smart stepper motor, it can't maintain its position after power off. It is not necessary to use a smart chip to drive it. Just two PWM is enough
User avatar
Fred
Moderator
Posts: 15433
Joined: Tue Jan 15, 2008 2:31 pm
Location: Home sweet home!
Contact:

Re: Is it OK to use one vnp10n07 to drive four high-Z inject

Post by Fred »

That is a beautiful diagram! :-)

My final recommendation to go with that is to make sure that it's easy to bridge the three grounds in any combination. Particularly, make sure that you can join the ign and inj grounds to share current capacity as your coil ground path will be under a lot of load and if the connector pins aren't designed for that load it could give you headaches. Make sense?

As for the not-a-stepper idle valve, is it necessary to drive those PWMs independently? Perhaps include an inverter IC such that you can either drive the second FET from the CPU OR from the same channel as the first FET but through an inverter.

Ravage is setup like this such that people who don't have 3 wire setups can get an extra independent output but toyota/bmw people can use a simple single PWM output to correctly drive the valve.

Fred..
DIYEFI.org - where Open Source means Open Source, and Free means Freedom
FreeEMS.org - the open source engine management system
FreeEMS dev diary and its comments thread and my turbo truck!
n00bs, do NOT PM or email tech questions! Use the forum!
The ever growing list of FreeEMS success stories!
User avatar
HotCat
LQFP112 - Up with the play
Posts: 110
Joined: Wed Apr 13, 2011 2:35 am

Re: Is it OK to use one vnp10n07 to drive four high-Z inject

Post by HotCat »

Fred wrote: My final recommendation to go with that is to make sure that it's easy to bridge the three grounds in any combination. Particularly, make sure that you can join the ign and inj grounds to share current capacity as your coil ground path will be under a lot of load and if the connector pins aren't designed for that load it could give you headaches. Make sense?
Your final recommendation is very important, I have two options to address this issue.
1.use a screw connector to joint the ignition and injector low side.
2.use dedicated gnd wire to split current for ignition and low side.
So I extend my diagram as following, which one is better?
17.JPG
this is my 2 pins screw connector
15.JPG
and look at my OEM connector, I think such a single thin pin can not sink ignition current efficiently.
16.JPG
I intend to have FreeEMS control my daily driven car, so I think it is worth to spend more times to address issues earlier.
As for the not-a-stepper idle valve, is it necessary to drive those PWMs independently? Perhaps include an inverter IC such that you can either drive the second FET from the CPU OR from the same channel as the first FET but through an inverter.
When power off, the value stations at middle of the position, So it is possible to drive one side coil of the motor but still need some experiment. As the pin resource is rich for my design, So I decide to use two PWM channels to drive my valve
User avatar
Fred
Moderator
Posts: 15433
Joined: Tue Jan 15, 2008 2:31 pm
Location: Home sweet home!
Contact:

Re: Is it OK to use one vnp10n07 to drive four high-Z inject

Post by Fred »

HotCat, I made a mistake when I looked at your first diagram that I described as beautiful. You tricked me with four connections to each of your devices. I'm going to edit your diagram to fix it and post it here later. Sorry about that.
DIYEFI.org - where Open Source means Open Source, and Free means Freedom
FreeEMS.org - the open source engine management system
FreeEMS dev diary and its comments thread and my turbo truck!
n00bs, do NOT PM or email tech questions! Use the forum!
The ever growing list of FreeEMS success stories!
User avatar
Fred
Moderator
Posts: 15433
Joined: Tue Jan 15, 2008 2:31 pm
Location: Home sweet home!
Contact:

Re: Is it OK to use one vnp10n07 to drive four high-Z inject

Post by Fred »

Hotcat, here are the corrected images with totally isolated grounds. Firstly, the devices have only 3 pins anyway, secondly the ground should only be connected at the engine/chassis/battery.

First image:

Image

Second image with options:

Image

Note, the second one does not have a connection where the cpu ground goes down and the option ground wire crosses.

I hope that makes sense.

Fred.
DIYEFI.org - where Open Source means Open Source, and Free means Freedom
FreeEMS.org - the open source engine management system
FreeEMS dev diary and its comments thread and my turbo truck!
n00bs, do NOT PM or email tech questions! Use the forum!
The ever growing list of FreeEMS success stories!
User avatar
HotCat
LQFP112 - Up with the play
Posts: 110
Joined: Wed Apr 13, 2011 2:35 am

Re: Is it OK to use one vnp10n07 to drive four high-Z inject

Post by HotCat »

Fred wrote:Hotcat, here are the corrected images with totally isolated grounds. Firstly, the devices have only 3 pins anyway, secondly the ground should only be connected at the engine/chassis/battery.
Fred.
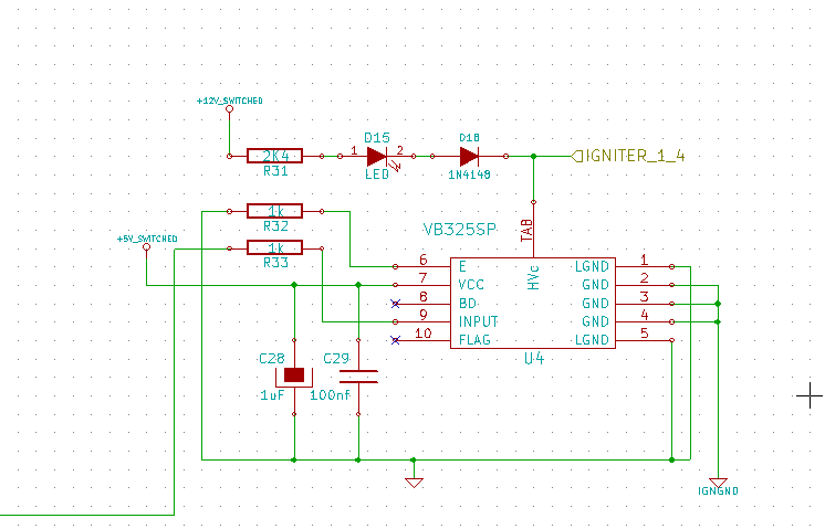
That's my silly mistake, my VB325SP ignition chip do have separate gnd design, so I mistakenly copy to the vnp10n07 diagram. Look at my ignition schema, you are not 100% right
vb325sp.PNG
Those two weeks I spent my time on looking after my sick sister, she got a peculiar skin disease and she believes that only Peking Union Medical College Hospital can cure her disease. She has to queue for 3 days in order to see her preferred doctors. The doctor was a 90 years old woman, very grumpy. When she see that doctor, the doctor commands her to perform a phlebotomize. She has to wait for 5 days waiting for the result. Then she queues for another 3 days to see that doctor again. the doctor will not giving any advise but prescribing some medicine which was criticized little curative effect but huge side effect by internet

If I was her, I prefer death rather than be deceived. The only thing I can help her was arranging apartment, cooking nice food and nothing else. Today she will bring the medicine from that doctor and leave Beijing, I will continue my project, hope I can catch up
User avatar
Fred
Moderator
Posts: 15433
Joined: Tue Jan 15, 2008 2:31 pm
Location: Home sweet home!
Contact:

Re: Is it OK to use one vnp10n07 to drive four high-Z inject

Post by Fred »

Ahh, nice! OK, proceed ahead! No rush, though, plenty of time, I promise! :-)

Sorry to hear about your sister and the ancient doctor, that doesn't sound like an attractive situation at all. Draining the blood can be useful, but only in cases of liver failure or other serious situation where the blood ends up badly contaminated. I'm curious about the medicine she was prescribed, if you'd like to share, post a thread in the private lounge? If not, it's fine.

Fred.
DIYEFI.org - where Open Source means Open Source, and Free means Freedom
FreeEMS.org - the open source engine management system
FreeEMS dev diary and its comments thread and my turbo truck!
n00bs, do NOT PM or email tech questions! Use the forum!
The ever growing list of FreeEMS success stories!
Post Reply