Конденсаторный блок зажигания (CDI unit)
Moderator: STC
-
Arseniy
- LQFP112 - Up with the play
- Posts: 154
- Joined: Wed Dec 08, 2010 2:21 am
- Location: Minsk Belarus
- Contact:
Re: Конденсаторный блок зажигания
Попробовал смоделировать работу узла вольтодобавки. Эта схема с накоплением на конденсаторе для транзисторного коммутатора должна чудесно работать. У катушки 406.3705 индуктивность первички 2.2мГн и сопротивление 0.35Ом. Время накопления может быть гораздо меньше. При напряжении на конденсаторе 12В и времени накопления 0.5мс ток накопления получается 2A, при времени накопления 2.5мс ток будет 8А. При напряжении 24В ток получается 5A и 18A при времени накопления 0.5 и 2.5мс соответственно. 18А - это уже почти предел для транзистора. Диод D3 на моей схеме тоже нужно будет соответствующий. При уменьшении накопительной емкости с 4000 до 2200мкФ максимальный ток при времени 2.5мс немного снижается до 7A и 16A при 12В и 24В.
Даже без тиристорного узла такая схема коммутатора будет лучше работать за счет стабилизации напряжения и снижения токовой нагрузки на источник питания.
Даже без тиристорного узла такая схема коммутатора будет лучше работать за счет стабилизации напряжения и снижения токовой нагрузки на источник питания.
Re: Конденсаторный блок зажигания
Помучал сегодня стенд с осциллографом. Похоже, период колебаний с 406 катушкой и конденсатором 2 мкФ - 0.5 мС.
PS: а вот результаты испытаний прибора. Первая искра и все нечётные - включение симистора на 380 мкС. Вторая и все чётные - симистор на 380, плюс за ним 2 мС вольтдобавки.
Теперь надо бы найти методику измерения энергии искры, и можно оптимизировать..
PS: а вот результаты испытаний прибора. Первая искра и все нечётные - включение симистора на 380 мкС. Вторая и все чётные - симистор на 380, плюс за ним 2 мС вольтдобавки.
Теперь надо бы найти методику измерения энергии искры, и можно оптимизировать..
- Attachments
-
- VIDEO0001.zip
- (958.31 KiB) Downloaded 558 times
-
Arseniy
- LQFP112 - Up with the play
- Posts: 154
- Joined: Wed Dec 08, 2010 2:21 am
- Location: Minsk Belarus
- Contact:
Re: Конденсаторный блок зажигания
О, уже испытания проводятся! Видно, что с вольтодобавкой искра пожирнее.alex34 wrote:Помучал сегодня стенд с осциллографом. Похоже, период колебаний с 406 катушкой и конденсатором 2 мкФ - 0.5 мС.
PS: а вот результаты испытаний прибора. Первая искра и все нечётные - включение симистора на 380 мкС. Вторая и все чётные - симистор на 380, плюс за ним 2 мС вольтдобавки.
Теперь надо бы найти методику измерения энергии искры, и можно оптимизировать..
Энергия вычисляется как напряжение*ток*время действия искры. Напряжение на стенде определяется искровым промежутком - примерно 1кВ на 1мм. Промежуток лучше сделать жесткий и регулируемый до 30мм базовый - 12мм. Ток и длительность искры лучше замерять осциллографом на резисторе ом 10 - 100, включенным в разрыв ВВ провода. Можно для гальванической развязки использовать емкостную или индуктивную связь, например просто обмотать несколько витков вокруг ВВ провода.
Вот в статье пробник для оценки тока искры.
Можешь еще сравнить искру симистор vs тиристор+диод?
Re: Конденсаторный блок зажигания
С тиристором и диодом вышло странно, при включении он постоянно открывался сам. Объяснение нашёл в том, что у него критическая скорость нарастания напряжения - 5 В/мкс, и, видимо, я это превысил. (у симистора - 500 В/мкс). Но в архиповском работало и на тиристоре. Наверное надо было развернуть тиристор, но тогда я бы потерял управляющий контур.
А чем плох симистор?
Поигрался сегодня с параметрами. На вид очень трудно отследить различие в искре, нужен метод оценки мощности. Включал небольшой трансформатор на колечке в цепь контура, на осциллографе устойчивую картинку поймать трудно, да и шумов много. Думаю придётся отказаться от этой затеи.
Сейчас сосредоточился на схеме преобразователя. Пока вижу такое решение: схема flyback, ключ - мосфет. Трансформатор - буду делать из феррита трансформатора ATX (у него, кстати, есть зазор). Частота, соответственно, будет 50-60 кГц. Для управления мосфетом понадобится драйвер, либо два транзистора.
Двухтактник всё же труднее в изготовлении, да и деталей больше, так что, имхо, флайбэк - самое то.
А чем плох симистор?
Поигрался сегодня с параметрами. На вид очень трудно отследить различие в искре, нужен метод оценки мощности. Включал небольшой трансформатор на колечке в цепь контура, на осциллографе устойчивую картинку поймать трудно, да и шумов много. Думаю придётся отказаться от этой затеи.
Сейчас сосредоточился на схеме преобразователя. Пока вижу такое решение: схема flyback, ключ - мосфет. Трансформатор - буду делать из феррита трансформатора ATX (у него, кстати, есть зазор). Частота, соответственно, будет 50-60 кГц. Для управления мосфетом понадобится драйвер, либо два транзистора.
Двухтактник всё же труднее в изготовлении, да и деталей больше, так что, имхо, флайбэк - самое то.
-
Arseniy
- LQFP112 - Up with the play
- Posts: 154
- Joined: Wed Dec 08, 2010 2:21 am
- Location: Minsk Belarus
- Contact:
Re: Конденсаторный блок зажигания
Не сказал бы что флайбэки проще и меньше деталей. У них ниже КПД, требуют демферных (фиксирующих) RCD цепочек (которые тоже не слабо греются), особых правил укладки и фазировки обмоток и зазоров в сердечнике, более капризные. Конечно все это решаемо, смотри сам. В БП ATX стоит двухтактная схема. Зазора в трансе может и не быть. И мощность его пожалуй избыточна.alex34 wrote:Сейчас сосредоточился на схеме преобразователя. Пока вижу такое решение: схема flyback, ключ - мосфет. Трансформатор - буду делать из феррита трансформатора ATX (у него, кстати, есть зазор). Частота, соответственно, будет 50-60 кГц. Для управления мосфетом понадобится драйвер, либо два транзистора.
Двухтактник всё же труднее в изготовлении, да и деталей больше, так что, имхо, флайбэк - самое то.
Не забывай еще, что обычным мосфетам для полного полностью открываия надо не менее 10В на затворе, т.е. при 6В могут быть проблемы. Надо или специальные драйверы или мосфеты, открываемые логичесим уровнем, что тоже усложняет и удорожает схему.
Re: Конденсаторный блок зажигания
Как думаете, есть ли разница, какое напряжение стабилизировать? 300 или 24 вольта?
-
Arseniy
- LQFP112 - Up with the play
- Posts: 154
- Joined: Wed Dec 08, 2010 2:21 am
- Location: Minsk Belarus
- Contact:
Re: Конденсаторный блок зажигания
Думаю лучше 24. На запуске и малых оборотах, когда работает вольтодобавка и идет отбор мощности от 24В, стабилизация 24В будет также поднимать напряжение 300В. Когда вольтодобавка не работает на больших оборотах 300В будет также понижаться. Только 24В надо брать от отдельного выпрямителя, потому как емкость 4000мкф будет медленно разряжаться и обратная связь будет тормозить.
-
Arseniy
- LQFP112 - Up with the play
- Posts: 154
- Joined: Wed Dec 08, 2010 2:21 am
- Location: Minsk Belarus
- Contact:
Re: Конденсаторный блок зажигания
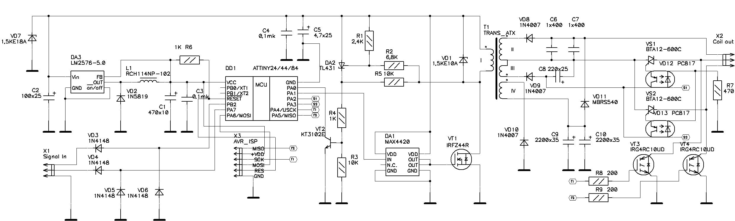
1. Думаешь есть смысл ставить 3-х амперный импульсный преобразователь для питания тиньки с общим током потребления не больше 30мА? По даташиту в примере указан диапазон питающих напряжений 7-40В, в характеристиках для 5-и вольтового 8-40В. Я с ними мало имел дел, возможно при снижении ниже 7-и будет срыв генерации и входное напряжение будет передаваться транзитом. Может и покатит.
2. Что у тебя делает супрессор VD1? Да еще и 10-и вольтовый. При открытии транзистора он будет пробиваться и коротить цепь, транзистору капут. Если поставить на вольт 18, тогда нет, но при закрытии транзистора он будет коротить на плюс высоковольтный выброс, на котором основана работа флайбэка. Там можно поставить встречно диод и высоковольтный супрессор.
3. Странная цепочка на стабилитроне DA2. Через него же будет течь прямой ток и VT2 ,будет все время открыт. Но даже если сделать по другому, что тебе даст ловля ВВ импульсов на первичке?
Если учесть цену MAX4420, транзистора и навороты с обвязкой и танцы с бубном, может проще подобрать какой нить интегральный флайбэк регулятор?
2. Что у тебя делает супрессор VD1? Да еще и 10-и вольтовый. При открытии транзистора он будет пробиваться и коротить цепь, транзистору капут. Если поставить на вольт 18, тогда нет, но при закрытии транзистора он будет коротить на плюс высоковольтный выброс, на котором основана работа флайбэка. Там можно поставить встречно диод и высоковольтный супрессор.
3. Странная цепочка на стабилитроне DA2. Через него же будет течь прямой ток и VT2 ,будет все время открыт. Но даже если сделать по другому, что тебе даст ловля ВВ импульсов на первичке?
Если учесть цену MAX4420, транзистора и навороты с обвязкой и танцы с бубном, может проще подобрать какой нить интегральный флайбэк регулятор?
Re: Конденсаторный блок зажигания
Arseniy, спасибо за ответ. По пунктам:
1) Импульсный стабилизатор выбрал, восновном, для защиты от помех сети. На счёт нижнего порога - не знаю, на испытаниях попробую. Даже 8 вольт - неплохо.
2) Открываться он не будет при открытии транзистора. У меня флайбэк. Супрессор будет открываться на обратной полуволне, ограничивая её на уровне 10 вольт. Согласно коэффициенту трансформации, напряжение на вторичках будет ограничено на уровне 330 и 24 вольта. Эту схему я проверял, работает.
3) Эта цепочка - детектор обратных импульсов размахом 10 вольт. Они показывают, что конденсаторы уже зарядились и можно сбавить мощность накачки. Не думаю, что она будет всегда открыта.
По поводу интегрального регулятора - всё-таки нет. Задача у нас не совсем стандартная, нагрузка не постоянна. Нам необходимо заряжать конденсаторы, после чего генерировать импульсы уже необязательно. Пришлось бы делать обратную связь по выходу (сколько я с ней намучался!). Притом, хорошо было бы сделать цепь для остановки генерации на время переходных процессов, свои танцы с бубном. Решение на контроллере мне нравится больше.
PS: цепочка на tl431 действительно не работает.. буду думать.
1) Импульсный стабилизатор выбрал, восновном, для защиты от помех сети. На счёт нижнего порога - не знаю, на испытаниях попробую. Даже 8 вольт - неплохо.
2) Открываться он не будет при открытии транзистора. У меня флайбэк. Супрессор будет открываться на обратной полуволне, ограничивая её на уровне 10 вольт. Согласно коэффициенту трансформации, напряжение на вторичках будет ограничено на уровне 330 и 24 вольта. Эту схему я проверял, работает.
3) Эта цепочка - детектор обратных импульсов размахом 10 вольт. Они показывают, что конденсаторы уже зарядились и можно сбавить мощность накачки. Не думаю, что она будет всегда открыта.
По поводу интегрального регулятора - всё-таки нет. Задача у нас не совсем стандартная, нагрузка не постоянна. Нам необходимо заряжать конденсаторы, после чего генерировать импульсы уже необязательно. Пришлось бы делать обратную связь по выходу (сколько я с ней намучался!). Притом, хорошо было бы сделать цепь для остановки генерации на время переходных процессов, свои танцы с бубном. Решение на контроллере мне нравится больше.
PS: цепочка на tl431 действительно не работает.. буду думать.
Last edited by alex34 on Wed Jan 26, 2011 7:42 am, edited 1 time in total.