Конденсаторный блок зажигания (CDI unit)

Обсуждение аппаратной части ("железо"). Discussion about hardware.

Moderator: STC

Arseniy
LQFP112 - Up with the play
Posts: 154
Joined: Wed Dec 08, 2010 2:21 am
Location: Minsk Belarus
Contact:

Re: Конденсаторный блок зажигания

Post by Arseniy »

Там быстрые процессы, вряд ли АЦП поможет. Тут запоминающий осцилл нужен. Тоже думаю, где такой взять, чтобы замерять все временные процессы для разных катушек и напряжений.
Какой МК использовать собираешься? И еще как думаешь, плату лучше под выводные детали или СМД рисовать?
Dmitrich2
LQFP112 - Up with the play
Posts: 248
Joined: Tue Dec 07, 2010 9:36 am

Re: Конденсаторный блок зажигания

Post by Dmitrich2 »

Решил предложить свой вариант конденсаторный блок зажигания на контроллере, точнее дополнение к СЕКУ-3. Прошу сильно не пинать, так как изготавливал из того что было под руками и практически не было отладки, но работоспособность модуля присутствует. Схема и прошивка находится здесь http://subversion.assembla.com/svn/secu ... K/comATM8/
Arseniy
LQFP112 - Up with the play
Posts: 154
Joined: Wed Dec 08, 2010 2:21 am
Location: Minsk Belarus
Contact:

Re: Конденсаторный блок зажигания

Post by Arseniy »

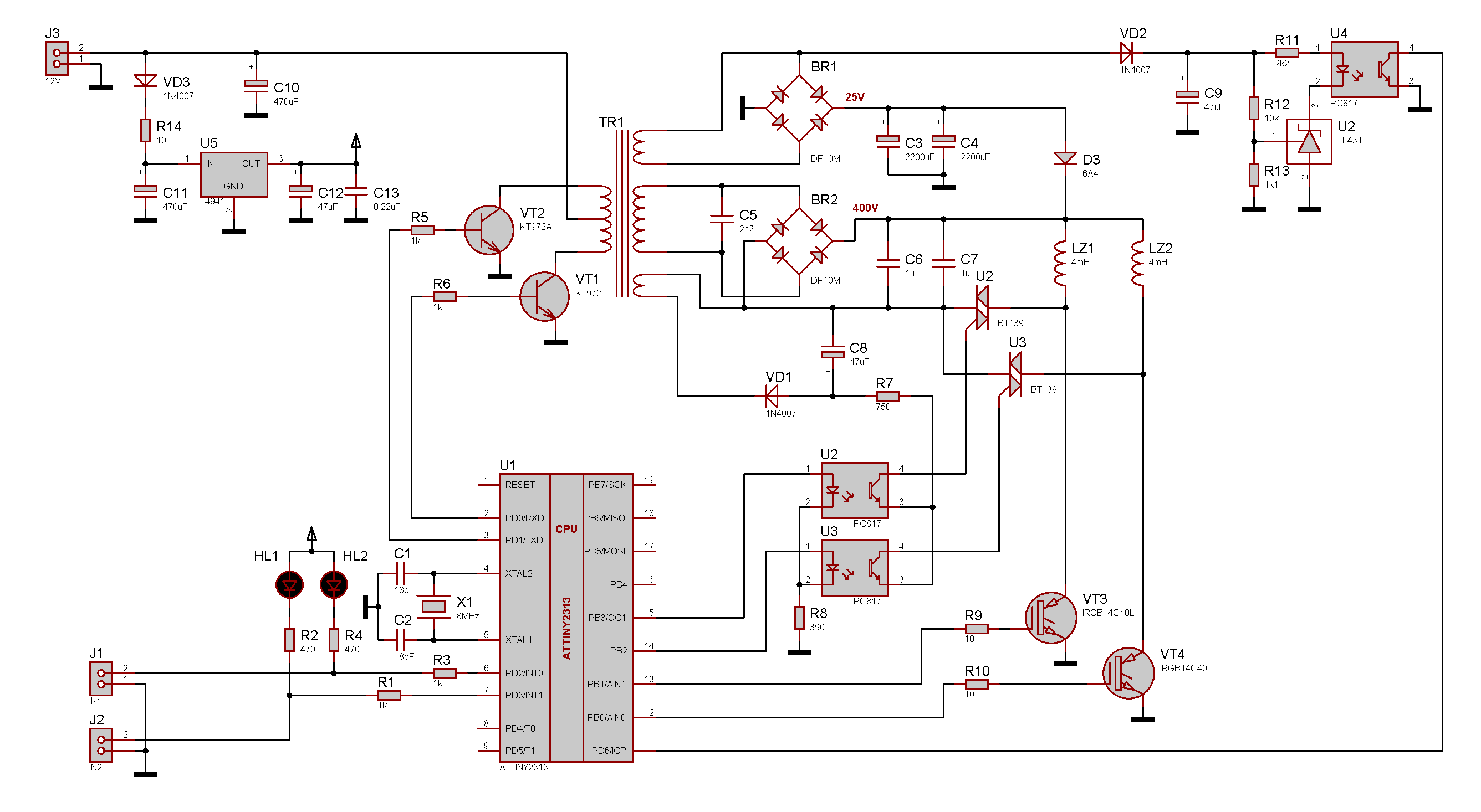
Как получается мощность искры при коммутации транзисторами?
Мы тут еще вольтодобавку хотим втиснуть.
У меня примерно так получается.
Attachments
cdi-2.gif
Arseniy
LQFP112 - Up with the play
Posts: 154
Joined: Wed Dec 08, 2010 2:21 am
Location: Minsk Belarus
Contact:

Re: Конденсаторный блок зажигания

Post by Arseniy »

Упс. Тут же в момент открывания симистора на коллекторе транзистора получается выброс минус 400В. Наверное это плохо для него. Или если диод D3 закрыт, то он этого не заметит... Думать надо.
Dmitrich2
LQFP112 - Up with the play
Posts: 248
Joined: Tue Dec 07, 2010 9:36 am

Re: Конденсаторный блок зажигания

Post by Dmitrich2 »

Честно говоря я не вижу смысла в дополнительной искре, основная причина заключается при заводке двигателя в зимний период кода крутится стартер. Проседает напряжение на акуме при этом на искрение не хватает тока. У меня стоит Г221 генератор и после поездок в вечерне время с включенным светом идет не до заряд акума при этом естественно в морозное утро можно не завестись с толкача пожалуйста. Пока такого еще не было. При проверке модуля заметил что Секу переставала работать при 7В. поэтому хочу попробовать запитать ее от преобразователя модуля С1+.
Dmitrich2
LQFP112 - Up with the play
Posts: 248
Joined: Tue Dec 07, 2010 9:36 am

Re: Конденсаторный блок зажигания

Post by Dmitrich2 »

Arseniy wrote:Упс. Тут же в момент открывания симистора на коллекторе транзистора получается выброс минус 400В. Наверное это плохо для него. Или если диод D3 закрыт, то он этого не заметит... Думать надо.
Думаю Д3 срежет отрицательную полуволну и небудет колебаний в катушке.
alex34
LQFP112 - Up with the play
Posts: 181
Joined: Tue Dec 07, 2010 5:06 pm

Re: Конденсаторный блок зажигания

Post by alex34 »

Там быстрые процессы, вряд ли АЦП поможет.
Процессы порядка 1 мС, АЦП контроллеров на пару порядков быстрее. Здесь большая точность не нужна, главное качественно оценить процесс - какая полуволна сейчас идёт, снижается ли ток в цепи (насыщается катушка), и.т.д.. Так что с АЦП попробую.
Какой МК использовать собираешься? И еще как думаешь, плату лучше под выводные детали или СМД рисовать?
Я пока делаю тестовую плату, на ней буду обкатывать прошивку, да и вообще смотреть как это всё работает. Буду делать на tiny13, более мощный контроллер тут, пожалуй, не нужен. Я бы делал на СМД.

Dmitrich2, интересная схема. Можешь в нескольких словах, как работает? Особенно схема генератора преобразователя.
А по поводу вольтдобавки - это не ради дополнительной искры, она продлевает горение основной, когда накопительный конденсатор иссяк :)

По схеме arseniy. Тоже интересная схема, была мысль уходить от блокинга и управлять трансформатором с контроллера, наверное так и сделаю. Схема на U4 - стабилизация напряжения?
А по поводу 400 вольт -я перерисовал упрощённо разрядный контур. Вроде бы они не мешают?
Attachments
disc.JPG
(2.98 KiB) Not downloaded yet
Dmitrich2
LQFP112 - Up with the play
Posts: 248
Joined: Tue Dec 07, 2010 9:36 am

Re: Конденсаторный блок зажигания

Post by Dmitrich2 »

Принцип работы преобразователя взят из статьи "IGBT транзисторы в системе электронного зажигания ".
Основой и к чему мы должны стремится кроме пробойного напряжения это время горения искры
и если оно будет соответствовать 1,5мкс то я считаю больше и не надо. Как правильно замерять данный параметр пока незнаю.
alex34
LQFP112 - Up with the play
Posts: 181
Joined: Tue Dec 07, 2010 5:06 pm

Re: Конденсаторный блок зажигания

Post by alex34 »

А откуда такая цифра - 1.5 мкс?
Dmitrich2
LQFP112 - Up with the play
Posts: 248
Joined: Tue Dec 07, 2010 9:36 am

Re: Конденсаторный блок зажигания

Post by Dmitrich2 »

Извеняюсь опечатка 1.5мс
Post Reply