Эмуляция сигнала для работы Моновпрыска GM (ВАЗ21214)

Обсуждение прошивок SECU-3. Discussion of SECU-3 firmware.

Moderator: STC

Stranger21
LQFP144 - On Top Of The Game
Posts: 1664
Joined: Fri Jul 01, 2011 2:10 pm
Location: г Уфа

Re: Эмуляция сигнала для работы Моновпрыска GM (ВАЗ21214)

Post by Stranger21 »

да я за схему то не переживаю ) я знаю что не случится ... )))
просто человек , умудрился , спалить полевики на секу3 ) чего он делал при этом с ними - я не знаю ))) но на вентиялтор полевик сгоревший , на стартер сгоревший ) чего еще вылетело я не знаю ))

кстати я опять запамятовал ) по запарке на работе то ( .. у нас Хол аут веть выставляет 1 на выходе как случается событие Начало импульсов ? тоесть если будет стоять 0 и длительность 15 , то мы получим в вмт перепад с 0 на 1 . а по выше указанной осцилограмме , там перепад с 1 на 0 . значит нужно или сместить начало импульса в 15 , или поставить ключь на биполярном транзисторе ) каторый скорее всего не сгорел ))) что убьет двух зайцев и сигнал инвертирует и мегу защитит от возможных катаклизмов ))
WAZ21051 gti 1.7i SECU3Ts + mm1.2.3(1)
ВАЗ21310 1.7i Я7.2 2001г
User avatar
serg_62
TO220 - Visibile
Posts: 14
Joined: Sat Sep 24, 2011 8:04 am

Re: Эмуляция сигнала для работы Моновпрыска GM (ВАЗ21214)

Post by serg_62 »

Stranger21 wrote:да я за схему то не переживаю ) я знаю что не случится ... )))
просто человек , умудрился , спалить полевики на секу3 ) чего он делал при этом с ними - я не знаю ))) но на вентиялтор полевик сгоревший , на стартер сгоревший ) чего еще вылетело я не знаю ))

кстати я опять запамятовал ) по запарке на работе то ( .. у нас Хол аут веть выставляет 1 на выходе как случается событие Начало импульсов ? тоесть если будет стоять 0 и длительность 15 , то мы получим в вмт перепад с 0 на 1 . а по выше указанной осцилограмме , там перепад с 1 на 0 . значит нужно или сместить начало импульса в 15 , или поставить ключь на биполярном транзисторе ) каторый скорее всего не сгорел ))) что убьет двух зайцев и сигнал инвертирует и мегу защитит от возможных катаклизмов ))
я уже не помню что там стоит на Хол аут , нужно дома смотреть, а сигнал долженбыть как на осциллограмме выше
Stranger21
LQFP144 - On Top Of The Game
Posts: 1664
Joined: Fri Jul 01, 2011 2:10 pm
Location: г Уфа

Re: Эмуляция сигнала для работы Моновпрыска GM (ВАЗ21214)

Post by Stranger21 »

проверил в протеусе - все верно параметры 0 начало , длительность 15 , и выход напрямую с меги . или ничего не меня по схеме секу3 (двойная инверсия в итоге на выходе 12 вольтовый сигнал)

Спасибо еще раз!
WAZ21051 gti 1.7i SECU3Ts + mm1.2.3(1)
ВАЗ21310 1.7i Я7.2 2001г
Stranger21
LQFP144 - On Top Of The Game
Posts: 1664
Joined: Fri Jul 01, 2011 2:10 pm
Location: г Уфа

Re: Эмуляция сигнала для работы Моновпрыска GM (ВАЗ21214)

Post by Stranger21 »

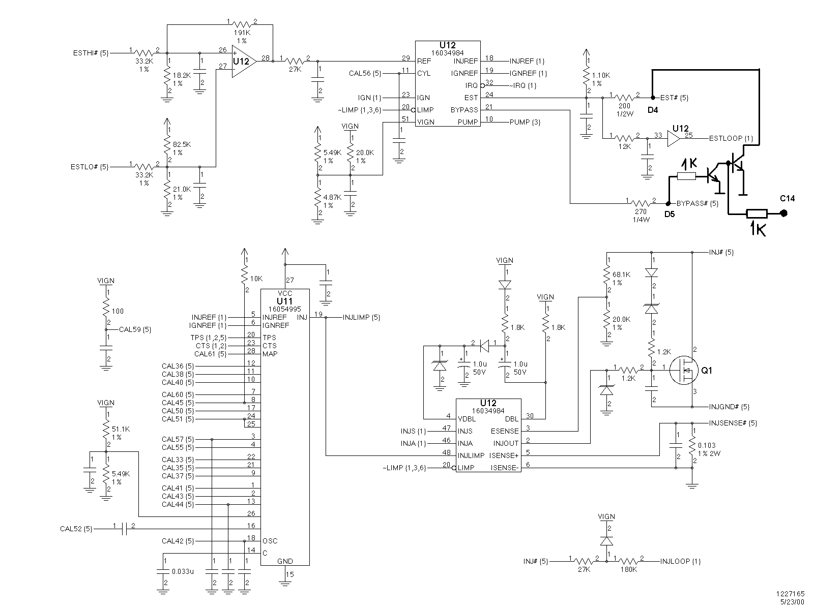
а еще вопрос .. тоесть из схемы я понял что пока на D5 логический 0 тоесть до 400 оборотов . мы садим на массу выход с моника D4 . и как только на D5 отпускаем D4 от массы .
этого будет достаточно чтобы ошика по зажиганию не писалась? . или ему на D4 еще и нагрузку на +12 нужно .
и выход D4 силовой или слаботочный?

ой куча вопросов накидал ))
последний )) он чего нибуть по топливу в аварийную программу будет пускать при ошибке зажигания ?
WAZ21051 gti 1.7i SECU3Ts + mm1.2.3(1)
ВАЗ21310 1.7i Я7.2 2001г
User avatar
serg_62
TO220 - Visibile
Posts: 14
Joined: Sat Sep 24, 2011 8:04 am

Re: Эмуляция сигнала для работы Моновпрыска GM (ВАЗ21214)

Post by serg_62 »

Stranger21 wrote:а еще вопрос .. тоесть из схемы я понял что пока на D5 логический 0 тоесть до 400 оборотов . мы садим на массу выход с моника D4 . и как только на D5 отпускаем D4 от массы .
этого будет достаточно чтобы ошика по зажиганию не писалась? . или ему на D4 еще и нагрузку на +12 нужно .
и выход D4 силовой или слаботочный?

ой куча вопросов накидал ))
последний )) он чего нибуть по топливу в аварийную программу будет пускать при ошибке зажигания ?
вот так наглядней, там все цепи слаботочные и подтягивать D4 на +12 не нужно
при ошибке зажигания топливо не при делах ;) подпаяй два транзистора и лампа щастя горетьне будет
Attachments
efi-4.gif
Post Reply