Разработка схемы впрыскового блока (Develop injection unit)
Moderator: STC
-
Stranger21
- LQFP144 - On Top Of The Game
- Posts: 1664
- Joined: Fri Jul 01, 2011 2:10 pm
- Location: г Уфа
Re: Разработка схемы впрыскового блока (Develop injection un
ну с мегой этот вариант проходит ) и в ЭБУ там Ацп 5 вольтовые . тут же можно поставить делитель с 5 вольт на 3.5 . правда точность немного пострадает . но тем не менее это будет лучше чем просто вбитые коэффициенты .
если сделать так , и подобрать коэффициенты , то все равно "плавание" Vref будет автоматически скорректировано , хоть и не на 100% но это всеж лучше чем ничего , не так ли?
два стабилизатора ставить придется как не крути . я уже писал почему следует питание датчиков и процессора разделить ..
причем не только 5 --- 3.3 .. а именно 5 еще один отдельный!!! чтобы пропадание этих 5 вольт не сказалось на работе процессора!! .. так как в машине провод может перетереться или еще чего .. замыкание - и мы вдруг встаем колом на скорости 160 ... не хорошо не так ли? ... а если разделить питание - то пусть хоть все датчики замкнет - программа просто перейдет в авариный режим ...
если сделать так , и подобрать коэффициенты , то все равно "плавание" Vref будет автоматически скорректировано , хоть и не на 100% но это всеж лучше чем ничего , не так ли?
два стабилизатора ставить придется как не крути . я уже писал почему следует питание датчиков и процессора разделить ..
причем не только 5 --- 3.3 .. а именно 5 еще один отдельный!!! чтобы пропадание этих 5 вольт не сказалось на работе процессора!! .. так как в машине провод может перетереться или еще чего .. замыкание - и мы вдруг встаем колом на скорости 160 ... не хорошо не так ли? ... а если разделить питание - то пусть хоть все датчики замкнет - программа просто перейдет в авариный режим ...
WAZ21051 gti 1.7i SECU3Ts + mm1.2.3(1)
ВАЗ21310 1.7i Я7.2 2001г
ВАЗ21310 1.7i Я7.2 2001г
- STC
- LQFP144 - On Top Of The Game
- Posts: 2420
- Joined: Fri Oct 22, 2010 10:47 pm
- Location: Ukraine, Kiev
- Contact:
Re: Разработка схемы впрыскового блока (Develop injection un
С питанием тут и ежу потятно, что нужно ставить два стабилизатора (один на 5В, другой на 3.6). Я об этом уже писал.
Этого делать не стоит. Нужно сделать как я уже говорил - соединить Vref+ с питанием 3.6В и не трахать себе и другим мозги этой чепухой. Чем же тебе вбитые коэффициенты не нравятся? Операции деления и умножения выполняются за 1 такт частоты 72мГц!ну с мегой этот вариант проходит ) и в ЭБУ там Ацп 5 вольтовые . тут же можно поставить делитель с 5 вольт на 3.5 . правда точность немного пострадает . но тем не менее это будет лучше чем просто вбитые коэффициенты .
если сделать так , и подобрать коэффициенты , то все равно "плавание" Vref будет автоматически скорректировано , хоть и не на 100% но это всеж лучше чем ничего , не так ли?
Author of the SECU-3 project. SECU-3 Engine control unit / Ignition control system
SECU-3.org (Русский)
SECU-3.org (English)
SECU-3 Club ВКонтакте
SECU-3 EMS Project Facebook
SECU-3.org (Русский)
SECU-3.org (English)
SECU-3 Club ВКонтакте
SECU-3 EMS Project Facebook
-
Stranger21
- LQFP144 - On Top Of The Game
- Posts: 1664
- Joined: Fri Jul 01, 2011 2:10 pm
- Location: г Уфа
Re: Разработка схемы впрыскового блока (Develop injection un
блин ... да потому что не будет физической связи между опорным напряжением датчика и ацп!!! в итоге они мериют погоду на ЛУНЕ!!!!
когда Ацп и напряжение датчика связаны тогда любая просадка даже на 1 вольт - ничего не изменит в измерении!!!
влажность изменилась . температура .. резистор нагрелся или остыл .. плавания напряжений - нормальное явление...
стабилизаторов нужно ТРИ тогда если из 5 вольт делать 3.6
ну прочитай внимательно о чем я говорю ... посмотри мою схему тогда если не видиш что я говорю ...
я у себя разделил Питание платы - и питание Датчиков !! ВООБЩЕ разделил!!!! отсутствие питания датчиков (замыкание и прочее) не приводит к остановке работы процессора!!!!!
в твоем случае - замыкание питание ДАД - все плата остановилась ...на скорости 160 - будет плачевно ...
когда Ацп и напряжение датчика связаны тогда любая просадка даже на 1 вольт - ничего не изменит в измерении!!!
влажность изменилась . температура .. резистор нагрелся или остыл .. плавания напряжений - нормальное явление...
стабилизаторов нужно ТРИ тогда если из 5 вольт делать 3.6
ну прочитай внимательно о чем я говорю ... посмотри мою схему тогда если не видиш что я говорю ...
я у себя разделил Питание платы - и питание Датчиков !! ВООБЩЕ разделил!!!! отсутствие питания датчиков (замыкание и прочее) не приводит к остановке работы процессора!!!!!
в твоем случае - замыкание питание ДАД - все плата остановилась ...на скорости 160 - будет плачевно ...
WAZ21051 gti 1.7i SECU3Ts + mm1.2.3(1)
ВАЗ21310 1.7i Я7.2 2001г
ВАЗ21310 1.7i Я7.2 2001г
- STC
- LQFP144 - On Top Of The Game
- Posts: 2420
- Joined: Fri Oct 22, 2010 10:47 pm
- Location: Ukraine, Kiev
- Contact:
Re: Разработка схемы впрыскового блока (Develop injection un
Лучше бы ты внимательно читал что другие пишут и не гнал бы порожняк. Я тебе конкретно сказал, что на вход АЦП нельзя подавать напряжение выше 3.6В (выше напряжения питания микроконтроллера). А датчики нужно питать от 5В.
Author of the SECU-3 project. SECU-3 Engine control unit / Ignition control system
SECU-3.org (Русский)
SECU-3.org (English)
SECU-3 Club ВКонтакте
SECU-3 EMS Project Facebook
SECU-3.org (Русский)
SECU-3.org (English)
SECU-3 Club ВКонтакте
SECU-3 EMS Project Facebook
-
Stranger21
- LQFP144 - On Top Of The Game
- Posts: 1664
- Joined: Fri Jul 01, 2011 2:10 pm
- Location: г Уфа
Re: Разработка схемы впрыскового блока (Develop injection un
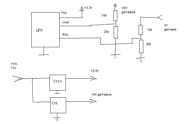
блин .. где тут смайлик бьющийся Ап стенку!!!
сча нарисую , раз словами не могу описать что хочу сказать ...
все далее молчу ... вот так сделано во всех ЭБУ ...
сча нарисую , раз словами не могу описать что хочу сказать ...
все далее молчу ... вот так сделано во всех ЭБУ ...
WAZ21051 gti 1.7i SECU3Ts + mm1.2.3(1)
ВАЗ21310 1.7i Я7.2 2001г
ВАЗ21310 1.7i Я7.2 2001г
- STC
- LQFP144 - On Top Of The Game
- Posts: 2420
- Joined: Fri Oct 22, 2010 10:47 pm
- Location: Ukraine, Kiev
- Contact:
Re: Разработка схемы впрыскового блока (Develop injection un
Нежелательно подавать опорное напряжение через делитель. Это связано с тем, что при работе ЦАП, АЦП могут возникать броски тока и опорное напряжение может плавать. Я не смог найти в даташите информацию о том, какой ток кушает Vref+. Без этой информации тем более такое схемотехническое решение нельзя применять.
Скажу тебе честно Stranger21, мне интересно как сделано в стандартных ЭБУ и хорошо что ты можешь рассказать об этом. Но. Это вовсе не значит что мы должны делать именно так. И не нужно навязывать это.
Author of the SECU-3 project. SECU-3 Engine control unit / Ignition control system
SECU-3.org (Русский)
SECU-3.org (English)
SECU-3 Club ВКонтакте
SECU-3 EMS Project Facebook
SECU-3.org (Русский)
SECU-3.org (English)
SECU-3 Club ВКонтакте
SECU-3 EMS Project Facebook
-
Stranger21
- LQFP144 - On Top Of The Game
- Posts: 1664
- Joined: Fri Jul 01, 2011 2:10 pm
- Location: г Уфа
Re: Разработка схемы впрыскового блока (Develop injection un
Про ток Vref согласен . но может быть есть другое решение как связать питание датчика и Vref? может есть какие спец микросхемы - делители ...
в стандартных Эбу там Ацп 5 вольт как в меге . поэтому проблеммы нету
хочу предложить тогда другой вариант ---
так как ног у нас много то используем одну ногу Ацп для измерения питания датчика - и уже программно корректировать показания. как такой вариант? тем самым опять делаем связь между питанием датчиков и измерением его величины ...
надеюсь понятно почему я разделил совершенно питание процессора и датчиков? .. не друг за другом ставить стабилизаторы и именно паралельно и независимо
в стандартных Эбу там Ацп 5 вольт как в меге . поэтому проблеммы нету
хочу предложить тогда другой вариант ---
так как ног у нас много то используем одну ногу Ацп для измерения питания датчика - и уже программно корректировать показания. как такой вариант? тем самым опять делаем связь между питанием датчиков и измерением его величины ...
надеюсь понятно почему я разделил совершенно питание процессора и датчиков? .. не друг за другом ставить стабилизаторы и именно паралельно и независимо
WAZ21051 gti 1.7i SECU3Ts + mm1.2.3(1)
ВАЗ21310 1.7i Я7.2 2001г
ВАЗ21310 1.7i Я7.2 2001г
- STC
- LQFP144 - On Top Of The Game
- Posts: 2420
- Joined: Fri Oct 22, 2010 10:47 pm
- Location: Ukraine, Kiev
- Contact:
Re: Разработка схемы впрыскового блока (Develop injection un
Игра не стоит свеч. Велосипед + баян.Про ток Vref согласен . но может быть есть другое решение как связать питание датчика и Vref? может есть какие спец микросхемы - делители ...
в стандартных Эбу там Ацп 5 вольт как в меге . поэтому проблеммы нету
хочу предложить тогда другой вариант ---
так как ног у нас много то используем одну ногу Ацп для измерения питания датчика - и уже программно корректировать показания. как такой вариант? тем самым опять делаем связь между питанием датчиков и измерением его величины ...
Author of the SECU-3 project. SECU-3 Engine control unit / Ignition control system
SECU-3.org (Русский)
SECU-3.org (English)
SECU-3 Club ВКонтакте
SECU-3 EMS Project Facebook
SECU-3.org (Русский)
SECU-3.org (English)
SECU-3 Club ВКонтакте
SECU-3 EMS Project Facebook
-
Stranger21
- LQFP144 - On Top Of The Game
- Posts: 1664
- Joined: Fri Jul 01, 2011 2:10 pm
- Location: г Уфа
Re: Разработка схемы впрыскового блока (Develop injection un
ну почему? ... я например заметил что летом и зимой одни и те коэффициенты а измерения чуть чуть но отличаются .
к тому же . например ДПДЗ - все они имеют разные сопротивления . значит у них у всех будет различное питание - так как изз разных сопротивлений будет получать разное падение ... отсюда вывод - сменил дпдз - сбил настройки) а так бы автоматически все исправилось)
ну согласен ) мелочи все это) по большому счету + - полкилометра погоды на луне не изменят)
к тому же . например ДПДЗ - все они имеют разные сопротивления . значит у них у всех будет различное питание - так как изз разных сопротивлений будет получать разное падение ... отсюда вывод - сменил дпдз - сбил настройки) а так бы автоматически все исправилось)
ну согласен ) мелочи все это) по большому счету + - полкилометра погоды на луне не изменят)
WAZ21051 gti 1.7i SECU3Ts + mm1.2.3(1)
ВАЗ21310 1.7i Я7.2 2001г
ВАЗ21310 1.7i Я7.2 2001г
Re: Разработка схемы впрыскового блока (Develop injection un
Еще пару впросов. У stm32f103 - 3 USARTа. Первый используем для перепрошивки и связи. Нужно ли разводить второй на всякий случай? Планируется переход функций secu на наш блок. Нужно ли закладывать в схему HIP9011?