60-2 sync losses over ≈2k rpm

For discussing and developing different RPM/Position decoders using our superior modular architecture! One thread per pattern, please.
User avatar
Fred
Moderator
Posts: 15433
Joined: Tue Jan 15, 2008 2:31 pm
Location: Home sweet home!
Contact:

Re: 60-2 sync losses over ≈2k rpm

Post by Fred »

Good news as apparently my Volvos are both 60-2 setups and I picked up the last OEM ECU for their FreeEMS conversions today :-)

I don't think I'd trust it 100% but I will dog-food and use it myself to a mere 6k RPM anyway. Maybe more, these B234F engines keep pulling all the way.

Your shunt comments don't make sense to me. Can you draw what you had and what you have?

VR polarity is important, the code can somewhat tell you when it's backward, but only via log data.

No congratulations for me, and thanks to em_knaps for some dev time on his V8 on a stick, as that was the engine that really exposed the flaws the code had (public code still has). There's more work to be done, though, for this to be right, but we're on the job here in Auckland, and I'm no longer alone (intellectually or progress wise).

Fred.
DIYEFI.org - where Open Source means Open Source, and Free means Freedom
FreeEMS.org - the open source engine management system
FreeEMS dev diary and its comments thread and my turbo truck!
n00bs, do NOT PM or email tech questions! Use the forum!
The ever growing list of FreeEMS success stories!
User avatar
ruzki
QFP80 - Contributor
Posts: 86
Joined: Thu Jun 20, 2013 4:24 pm

Re: 60-2 sync losses over ≈2k rpm

Post by ruzki »

Your shunt comments don't make sense to me. Can you draw what you had and what you have?
sorry for the hardly understandable post. I wrote this:
Right! I got a 5k shunt resistor right now. I noticed that if remove a 4,99k resistor for the VR-Sensor input so that there is no longer input resistance of 10k Ohm but 4,99k ohm. It seems to work.
Also it seems like I have to reverse the input of the VR Sensor.
And I meant this:
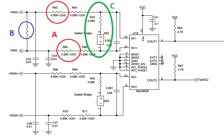
With Shunt Resistor (C) installed and Resistor (A - R65) shorted with wire, it works on the Bench and the car up to 2k rpm.

I´ve tested some other options and the 10k Resistor as suggested by DonTZ125 and it is not working ..yet.
I had to change polarity but now polarity is 100% right !
I got a problem with the first tooth after the long gap. Toothtime for the first tooth is too long at the moment.
Micro - Kopie.gif
User avatar
ruzki
QFP80 - Contributor
Posts: 86
Joined: Thu Jun 20, 2013 4:24 pm

Re: 60-2 sync losses over ≈2k rpm

Post by ruzki »

Fred ! what if I change TCTL4=0x01 to TCTL4=0x02 ?
User avatar
walinsky
QFP80 - Contributor
Posts: 46
Joined: Sun Sep 30, 2012 1:29 am

Re: 60-2 sync losses over ≈2k rpm

Post by walinsky »

I don't know if I'm allowed to post links to certain websites; but I'll quote some text and a link anyway:

Bosch 60-2 wheels and high RPM breakup (Can also apply to other high tooth count wheels)
------8<-------- snip---------
Putting a 10K to 20K resistor inline with the crankshaft position sensor wire generally clears this right up.

http://www.diyautotune.com/tech_article ... _index.htm
User avatar
ruzki
QFP80 - Contributor
Posts: 86
Joined: Thu Jun 20, 2013 4:24 pm

Re: 60-2 sync losses over ≈2k rpm

Post by ruzki »

I tried this aswell .. Inline + or - and + with - .. and across.
Maybe I need to try with higher resistance ..
User avatar
Fred
Moderator
Posts: 15433
Joined: Tue Jan 15, 2008 2:31 pm
Location: Home sweet home!
Contact:

Re: 60-2 sync losses over ≈2k rpm

Post by Fred »

ruzki wrote:Fred ! what if I change TCTL4=0x01 to TCTL4=0x02 ?
Nope, you can't do this. It will only work as it is. It actually used to be backward in the unused version of this code. IIRC spudmn found the error. Git log will tell you more.

Re your diagram with A B C:

A) These are the current limiting resistors which also serve as a simple low pass with the capacitor under your green line. Lowering them too much will damage the MAX9926 chip as the clamp diodes in it only have so much current capacity and the voltage of high speed VR sensors is substantial (100v+). 10k is a good number, 20k and 5k should work similarly, I'd not bother touching this except for hall use where 1k is required to get a good signal.

B) This is the shunt resistor, value can vary from open circuit to a few hundred ohms, however at lower values cranking may be an issue, as may power dissipation and potentially sensor over load/over heat. Basically tune by lowering until it kills noise or you can't start your engine. On a vehicle with noise there should be three areas:

| voltage too low due to low resistance shunt | works fine | impedance too high due to lack of sufficiently low shunt, noise issues |

A car with a strong sensor will have a wider works fine range and narrower voltage too low range. A car without noise will not benefit from a shunt at all. The function of the shunt is to present a low impedance input to the sensor and wiring such that only legitimate signals make it through.

C) Putting a resistor here is a terrible idea, IMO. You're forming a voltage divider network that will mean you get 1/3 voltage at your max chip, not good. Only a capacitor of a very limited size belongs in this location.

Hope this helps you tune your setup for your car! :-)

Fred.
DIYEFI.org - where Open Source means Open Source, and Free means Freedom
FreeEMS.org - the open source engine management system
FreeEMS dev diary and its comments thread and my turbo truck!
n00bs, do NOT PM or email tech questions! Use the forum!
The ever growing list of FreeEMS success stories!
User avatar
Fred
Moderator
Posts: 15433
Joined: Tue Jan 15, 2008 2:31 pm
Location: Home sweet home!
Contact:

Re: 60-2 sync losses over ≈2k rpm

Post by Fred »

walinsky wrote:I don't know if I'm allowed to post links to certain websites
Of course you are, it's in the other direction that things are regularly blocked/etc. Nice use of a semi colon, too, btw.
DIYEFI.org - where Open Source means Open Source, and Free means Freedom
FreeEMS.org - the open source engine management system
FreeEMS dev diary and its comments thread and my turbo truck!
n00bs, do NOT PM or email tech questions! Use the forum!
The ever growing list of FreeEMS success stories!
User avatar
ruzki
QFP80 - Contributor
Posts: 86
Joined: Thu Jun 20, 2013 4:24 pm

Re: 60-2 sync losses over ≈2k rpm

Post by ruzki »

C) Putting a resistor here is a terrible idea, IMO. You're forming a voltage divider network that will mean you get 1/3 voltage at your max chip, not good. Only a capacitor of a very limited size belongs in this location.
correct me if I´m wrong but I think I red a topic you wrote about this capacitor. If I remember correctly, you wrote that a capacitor of 0,1uf is the best choice.. However I tried 1uf this weekend and noticed improvement. Toothtime of first tooth is Ok now but I lose sync due too one missing or one long pulse.

I also found out that my Renault VR Sensor has a Resistance of approximately 250 Ohm whereas about 1k Ohm seems to be usual. I think this could explain why it is working better with less resistance or a higher capacitance. Both are increasing the voltage the Max9926 sees and as I understand the max9926 is comparing voltages not current like lm1815. Less resistance in a coil means less Voltage.

..And no the VR Sensor is not defectiv, 200-250 Ohm is Ok, manual says :D
User avatar
Fred
Moderator
Posts: 15433
Joined: Tue Jan 15, 2008 2:31 pm
Location: Home sweet home!
Contact:

Re: 60-2 sync losses over ≈2k rpm

Post by Fred »

My Volvo sensors are about the same, 250-300 ohms. Voltage is not dependent on this resistance directly. You could get the same resistance with one loop of very thin wire, or 1000000 loops of very thick wire, in the latter case you'd get a LOT of voltage, in the former, almost none. My *guess* would be that a lower resistance sensor would have more power/control over its output, however I could very well be wrong, this is purely a guess.

Capacitance wise, increasing it increases filtering, which naturally will attenuate noise, but also your signal, and phase shift it, too. Not good, this should be kept minimal.

However, for the same reason a shunt outside is good, putting a cap outside is OK, too. Try adding a 0.1uF cap in parallel with the shunt (location B). Things here offer a low impedance to weakly driven/high impedance noise signals, and are easily overcome by the low impedance VR sensor drive. This is why they help without hurting much.
DIYEFI.org - where Open Source means Open Source, and Free means Freedom
FreeEMS.org - the open source engine management system
FreeEMS dev diary and its comments thread and my turbo truck!
n00bs, do NOT PM or email tech questions! Use the forum!
The ever growing list of FreeEMS success stories!
User avatar
ruzki
QFP80 - Contributor
Posts: 86
Joined: Thu Jun 20, 2013 4:24 pm

Re: 60-2 sync losses over ≈2k rpm

Post by ruzki »

Got it !
Had to replace R63 and R64 by solder wire, means that i now got 0 Ohm resistance on the Minus Side.
Also had to replace C42, now is 220nF. But i will try other capacitor values for validation.
Engine is now revving to i guess something about 5k rpm :lol:
But something odd happens when i connect the serial connection! When serial is connected i´m getting sync losses about 2k rpm :D
Post Reply